EasyManua.ls Logo

BMW Z3 E37 1998 - Page 83

BMW Z3 E37 1998
347 pages
Print Icon
To Next Page IconTo Next Page
To Next Page IconTo Next Page
To Previous Page IconTo Previous Page
To Previous Page IconTo Previous Page
Loading...
paragon.myvnc.com
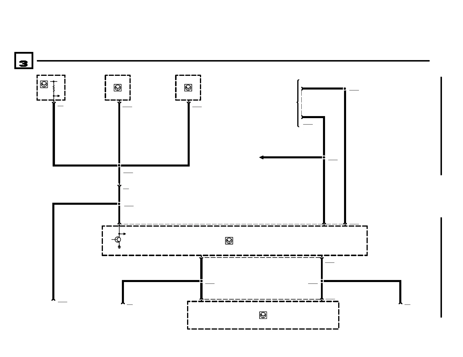
ENGINE CONTROL SYSTEM MS41.1 (6CYLINDER M52)
X16
04/99
1210.17Ć
1998
08
85 X600086
36 6088 X6000
X6002
.35 SW
TD
A6000
ENGINE CONTROL
MODULE (DME)
.35 GE
85 86 X8500
A8500
TRANSMISSION
CONTROL MODULE
(EGS)
18
.5 GN/BL
D100
DATA LINK
CONNECTOR
20
A2w
INSTRUMENT
CLUSTER
3) ENGINE SPEED
INPUT
.35 SW
20 X20
.5 SW
.5 SW
X8015
31
.5 SW
X165912
.5 SW
X1047
TXD2
X60021
D100
DATA LINK
CONNECTOR
3
X6860
X1171
A836
ELECTRONIC
IMMOBILIZER
CONTROL MODULE
(EWS II)
41
.5 SW
.5 GN/BL
R
.5 SW
17
.5 WS/VI/GE
PGSP
A52
SLIP CONTROL
MODULE
(ABS/ASC)
X8090
.35 GE
1 X20
X8091
.35 SW
2 X20
NOT USED NOT USED
CAN-HCAN-L
.35 SW .35 GE
BM
BMW
BMWBMW
Z3
CAN-HIGHCAN-LOW
X6869
DATA LINK
0670.5
.5 WS/VI/GE
.5 WS/VI/GE
Z3 ROADSTER

Related product manuals