EasyManua.ls Logo

BMW Z3 E37 1998 - Cruise Control (Tempomat)

BMW Z3 E37 1998
347 pages
Print Icon
To Next Page IconTo Next Page
To Next Page IconTo Next Page
To Previous Page IconTo Previous Page
To Previous Page IconTo Previous Page
Loading...
paragon.myvnc.com
BM
BMW
BMWBMW
Z3
04/99
6571.0Ć
1998
01
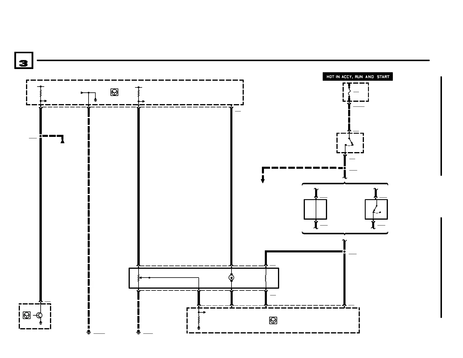
CRUISE CONTROL (TEMPOMAT)
16
2
X17
INSTRUMENT
CLUSTER
6211.0
.5 SW/WS
R
TACH
31
5V (15)
17 11
14
X188
.5 SW/WS
31
2
A2w
INSTRUMENT
CLUSTER
2) VEHICLE
SPEED
OUTPUT
.5 SW/BL
7
31
5
4
.5 GE/WS
1
6
2 X70
X703
.5 SW/GN .5 GE/VI
21
M25
CRUISE CONTROL
ACTUATOR
(TEMPOMAT)
A8
CRUISE CONTROL
MODULE
(TEMPOMAT)
18 X22
.75 BL/BR
A8
CRUISE CONTROL
MODULE
(TEMPOMAT)
.5 BL/BR
GROUND
DISTRIBUTION
0670.4
P90
FRONT POWER
DISTRIBUTION BOX
F46
15A
32
X782
1 X78
S30
BRAKE LIGHT
SWITCH
1) BRAKE PEDAL
RELEASED
2) BRAKE PEDAL
DEPRESSED
X10018
FUSE DETAILS
0670.3
X1212
1 X121
S32
CLUTCH SWITCH
1) NORMAL STATE
2) CLUTCH PEDAL
DEPRESSED
X10010
X22
1.5 BL/RT
.5 SW/BR
19
GROUND
DISTRIBUTION
0670.4
X9633
X197
.75 BL/BR
.75 BL/RT
X181
BRAKE LIGHTS
6325.0
12
12
X1212
1 X121
B900
JUMPER PLUG
WITH EGS WITHOUT EGS

Related product manuals