EasyManua.ls Logo

BMW Z3 E37 1998 - Headlights;Fog Lights

BMW Z3 E37 1998
347 pages
Print Icon
To Next Page IconTo Next Page
To Next Page IconTo Next Page
To Previous Page IconTo Previous Page
To Previous Page IconTo Previous Page
Loading...
paragon.myvnc.com
BM
BMW
BMWBMW
Z3
X0
E13
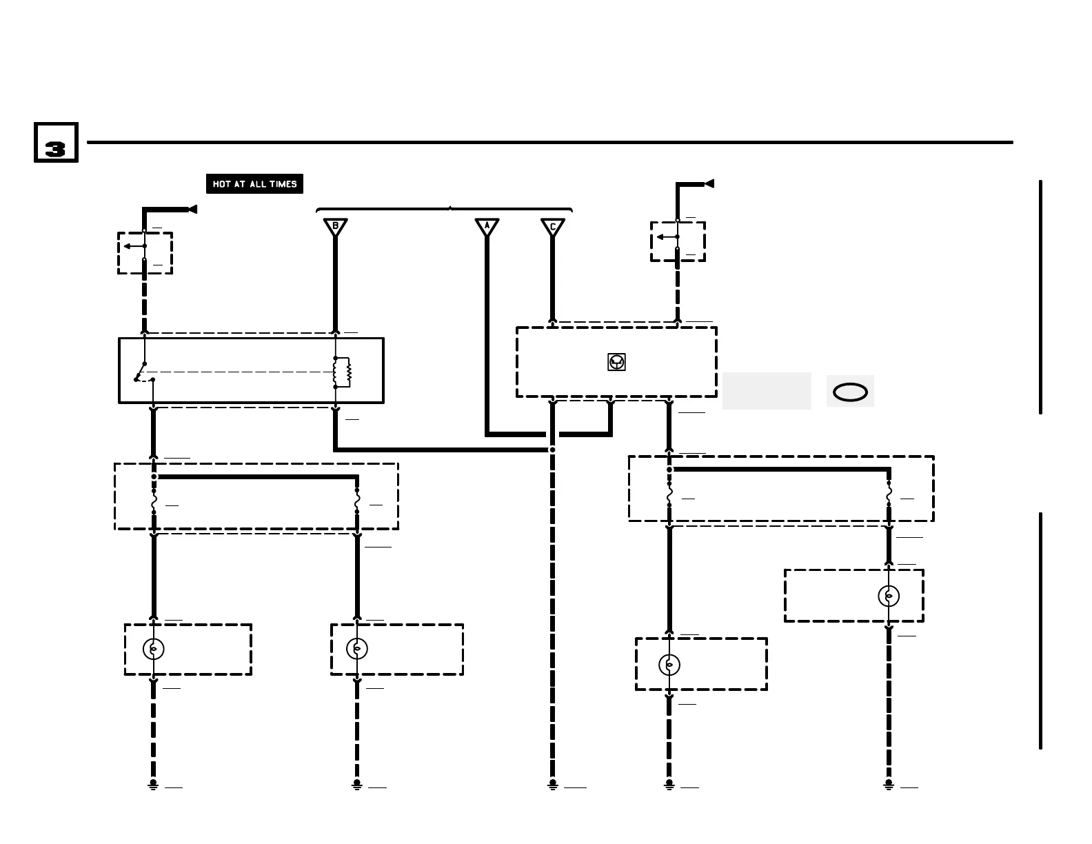
LEFT LOW BEAM
LIGHT
X10262
04/99
6312.0Ć
1998
01
HEADLIGHTS/FOG LIGHTS
18
1 X10036
P90
FRONT POWER
DISTRIBUTION BOX
56a
6
POWER
DISTRIBUTION
0670.2
8 X45
87
2 X454
2.5 GE
6
4
X10262
2
.35 WS
POWER
DISTRIBUTION
0670.2
8
K48
LOW BEAM LIGHT
RELAY
K46
HIGH BEAM LIGHT
RELAY
85
30 86
1 X10035
56a
X10017
20
2.5 RT/WS
2
P90
FRONT POWER
DISTRIBUTION BOX
56b 56b
X10016
4
2 X130
1 X130
X9633
GROUND
DISTRIBUTION
0670.4
X2
X2
.5 BR
1 GE/BL
P90
FRONT POWER
DISTRIBUTION BOX
P90
FRONT POWER
DISTRIBUTION BOX
F11
7.5A
F12
7.5A
F29
7.5A
F30
7.5A
E14
RIGHT LOW BEAM
LIGHT
2 X135
1 X135
GROUND
DISTRIBUTION
0670.4
E7
LEFT HEADLIGHT
E8
RIGHT HEADLIGHT
E11
LEFT HIGH BEAM
LIGHT
2 X131
1 X131
E12
RIGHT HIGH BEAM
LIGHT
2 X134
1 X134
GROUND
DISTRIBUTION
0670.4
E7
LEFT HEADLIGHT
E8
RIGHT HEADLIGHT
POWER
DISTRIBUTION
0670.2
POWER
DISTRIBUTION
0670.2
.5 BR
1 WS/GN 1 WS/BL
GROUND
DISTRIBUTION
0670.4
GROUND
DISTRIBUTION
0670.4
1 GE/GN
X166 X165 X166 X165
7
.5 RT/WS
6312.0-00
.5 GE/BL
X0
K46z
DAY LIGHT RELAY
MODULE
CDN

Related product manuals