EasyManua.ls Logo

BMW Z3 E37 1998 - Page 24

BMW Z3 E37 1998
347 pages
Print Icon
To Next Page IconTo Next Page
To Next Page IconTo Next Page
To Previous Page IconTo Previous Page
To Previous Page IconTo Previous Page
Loading...
paragon.myvnc.com
BM
BMW
BMWBMW
Z3
X0
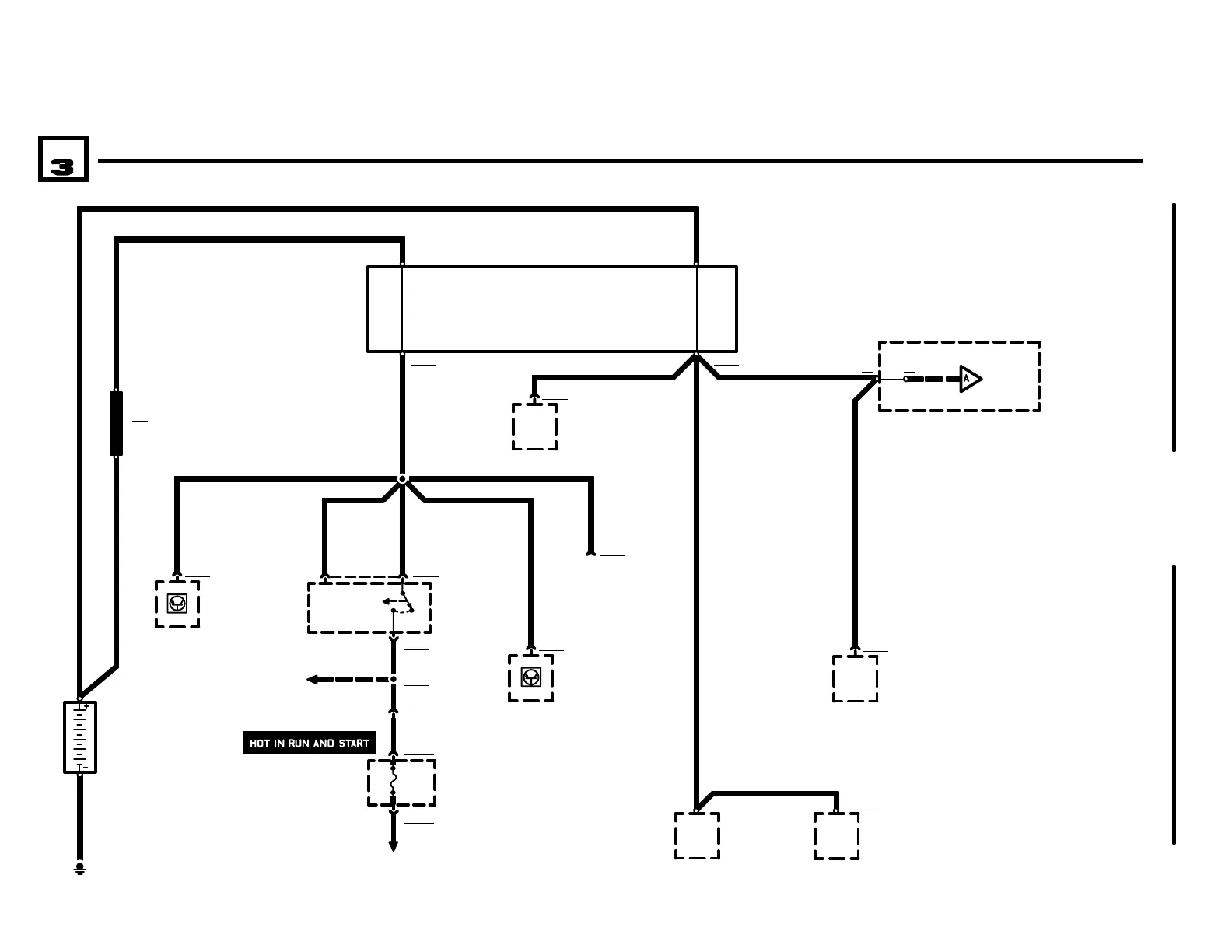
0670.2 POWER DISTRIBUTION
04/99
0670.2Ć
1998
G1
BATTERY
0670.2-02
P90
FRONT POWER
DISTRIBUTION BOX
00
30 B+
X6512
X6509
M6510
STARTER
G6509
GENERATOR
X2
10 RT
1240.0 1230.0
10 RT
25 RT
G6430
B+ JUMP START
JUNCTION POINT
X6433X6430
X6437X6431
26 X8500
A8500
TRANSMISSION
CONTROL MODULE
(EGS)
8 X6300
K6300
ENGINE CONTROL
MODULE RELAY
86 30
2460.2
1210.20
6
14 X6002
D100
DATA LINK
CONNECTOR
2.5 RT
1 RT4 RT1 RT
26
X6000
A6000
ENGINE CONTROL
MODULE (DME)
1210.20
4 RT
6 X6326
K6326
UNLOADER RELAY,
TERMINAL 15
1210.20
6 RT
50 RT 6 RT
6 RT
2.5 RT
X6410
4CYLINDER
2 X6304
K6304
SECONDARY AIR
PUMP RELAY
1210.20
4 RT
F97
80A
2 X6300
1 RT/WS
87
X6821
4 RT/WS
14 X20
.5 RT/WS
5 X10016
P90
FRONT POWER
DISTRIBUTION BOX
F13
5A
6 X10016
.5 RT/WS/GE
FUSE DETAILS
0670.3
ENGINE CONTROL
SYSTEM
(DME M5.2, 4CYL-
INDER M44)
1210.20

Related product manuals