EasyManua.ls Logo

BMW Z3 E37 1998 - Brake Lights

BMW Z3 E37 1998
347 pages
Print Icon
To Next Page IconTo Next Page
To Next Page IconTo Next Page
To Previous Page IconTo Previous Page
To Previous Page IconTo Previous Page
Loading...
paragon.myvnc.com
17 X1170
4 X13146
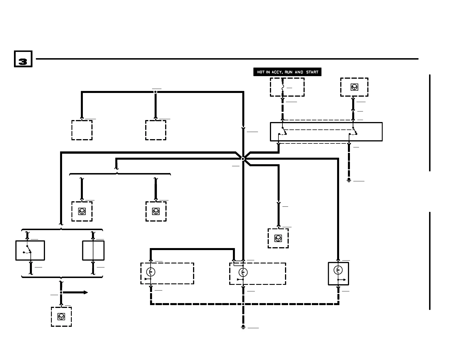
.5 BL/RT
BM
BMW
BMWBMW
Z3
S32
CLUTCH SWITCH
1) NORMAL STATE
2) CLUTCH PEDAL
DEPRESSED
04/99
6325.0Ć
1998
00
6325.0 BRAKE LIGHTS
X1211
.75 BL/RT .75 BL/RT
10 X8500
A8500
TRANSMISSION
CONTROL MODULE
(EGS)
21
X181
X10018
F46
15A
FUSE DETAILS
0670.3
2
P90
FRONT POWER
DISTRIBUTION BOX
32
1
1.5 BL/RT
1.5 BL/RT
S30
BRAKE LIGHT
SWITCH
1) BRAKE PEDAL
RELEASED
2) BRAKE PEDAL
DEPRESSED
3) BRAKE PEDAL
DEPRESSED
(TEST)
4) BRAKE PEDAL
RELEASED
(NORMAL)
X13006
GROUND
DISTRIBUTION
0670.4
X318
X318
E17
RIGHT REAR LIGHT
ASSEMBLY
X319
X319
E16
LEFT REAR LIGHT
ASSEMBLY
H24
LEFT BRAKE LIGHT
H31
RIGHT BRAKE
LIGHT
5
1
7
H34
HIGH LEVEL STOP
LIGHT
X413
3
32 X1171
A52
SLIP CONTROL
MODULE
(ABS/ASC)
.75 BL/RT
X4131
.75 BL/RT
23
.75 BL/RT
18 X22
A8
CRUISE CONTROL
MODULE
(TEMPOMAT)
.5 BL/BR
X1212
CRUISE CONTROL
(TEMPOMAT)
6571.0
X197
21
.75 BL/BR
.75 BL/BR
34
4
3 X78
X78
X8500
A8500
TRANSMISSION
CONTROL MODULE
(EGS)
48
11 X69
X18170
GROUND
DISTRIBUTION
0670.4
.5 BR/GR
.5 BR/GR
A52
SLIP CONTROL
MODULE
(ABS/ASC)
.75 BL/RT
B900
JUMPER PLUG
X121
1
X1212
WITHOUT EGS WITH EGS
4CYLINDER 6CYLINDER
12 X69
.5 BL/RT
K18363
CONVERTIBLE TOP
RELAY I (CLOSE)
.5 BL/RT
K18364
CONVERTIBLE TOP
RELAY II (OPEN)
X1215
.5 BL/RT .5 BL/RT
8 X18363
8 X18364
Z3 ROADSTER

Related product manuals