EasyManua.ls Logo

BMW Z3 E37 1998 - Page 222

BMW Z3 E37 1998
347 pages
Print Icon
To Next Page IconTo Next Page
To Next Page IconTo Next Page
To Previous Page IconTo Previous Page
To Previous Page IconTo Previous Page
Loading...
paragon.myvnc.com
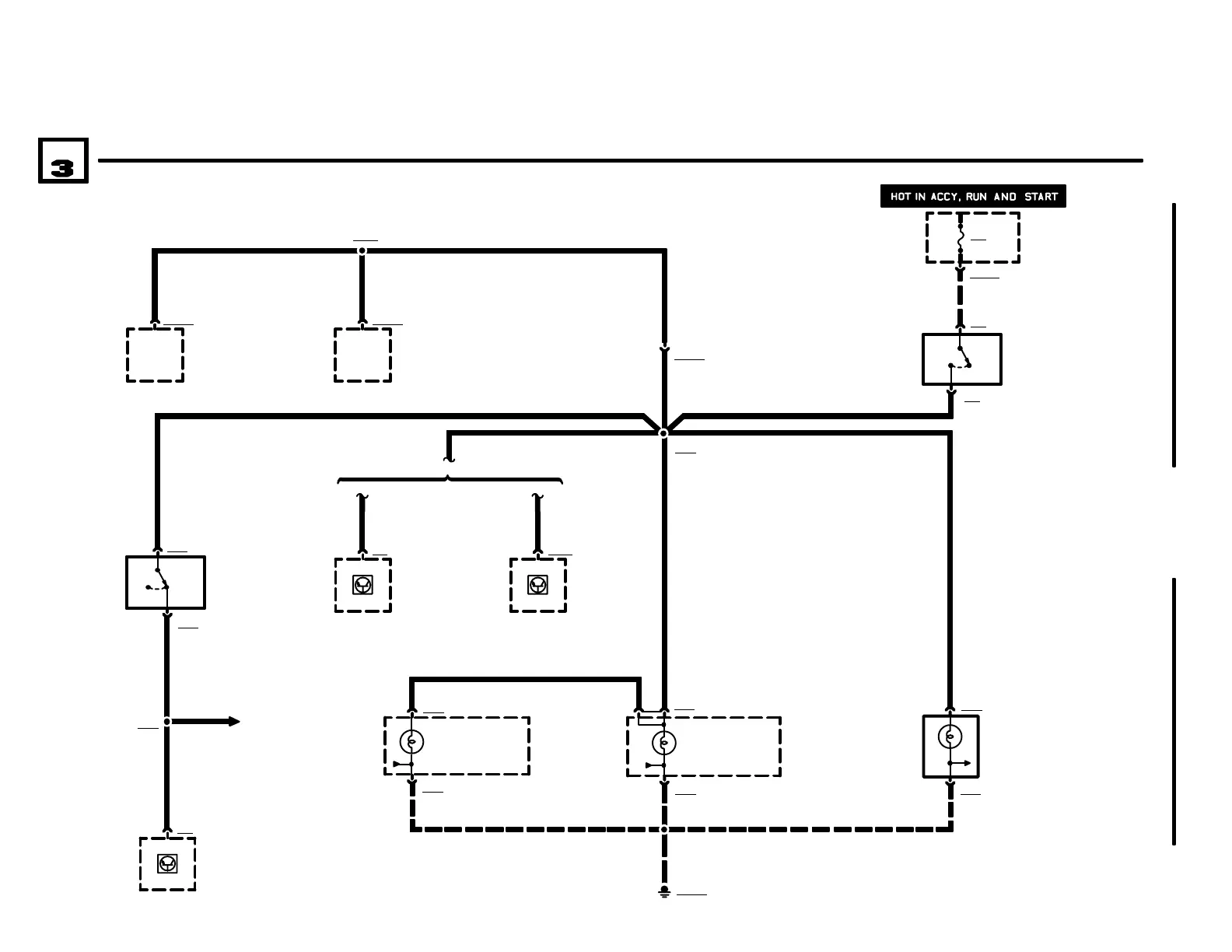
4 X13146
.5 BL/RT
BM
BMW
BMWBMW
Z3
S32
CLUTCH SWITCH
1) NORMAL STATE
2) CLUTCH PEDAL
DEPRESSED
04/99
6325.0Ć
1998
01
BRAKE LIGHTS
X1211
.75 BL/RT
21
X181
X10018
F46
15A
FUSE DETAILS
0670.3
2
P90
FRONT POWER
DISTRIBUTION BOX
32
1
1.5 BL/RT
1.5 BL/RT
S30
BRAKE LIGHT
SWITCH
1) BRAKE PEDAL
RELEASED
2) BRAKE PEDAL
DEPRESSED
X13006
GROUND
DISTRIBUTION
0670.4
X318
X318
E17
RIGHT REAR LIGHT
ASSEMBLY
X319
X319
E16
LEFT REAR LIGHT
ASSEMBLY
H24
LEFT BRAKE LIGHT
H31
RIGHT BRAKE
LIGHT
5
1
7
H34
HIGH LEVEL STOP
LIGHT
X413
3
29 X11
A7
SLIP CONTROL
MODULE (ABS)
.75 BL/RT
X4131
.75 BL/RT
23
.75 BL/RT
18 X22
A8
CRUISE CONTROL
MODULE
(TEMPOMAT)
.5 BL/BR
X1212
CRUISE CONTROL
(TEMPOMAT)
6571.0
X197
21
.75 BL/BR
.75 BL/BR
K18363
CONVERTIBLE TOP
RELAY I (CLOSE)
.5 BL/RT
K18364
CONVERTIBLE TOP
RELAY II (OPEN)
X1215
.5 BL/RT .5 BL/RT
8 X18363
8 X18364
X78
X78
48 X1175
A52
SLIP CONTROL
MODULE
(ABS/ASC)
.75 BL/RT
WITH ABS WITH ASC
M ROADSTER

Related product manuals