EasyManua.ls Logo

BMW Z3 E37 1998 - Wiper;Washer Module (Wwm)

BMW Z3 E37 1998
347 pages
Print Icon
To Next Page IconTo Next Page
To Next Page IconTo Next Page
To Previous Page IconTo Previous Page
To Previous Page IconTo Previous Page
Loading...
paragon.myvnc.com
BM
BMW
BMWBMW
Z3
.5 BR/VI
5
.75 BR/VI
X107
X107
HIGH
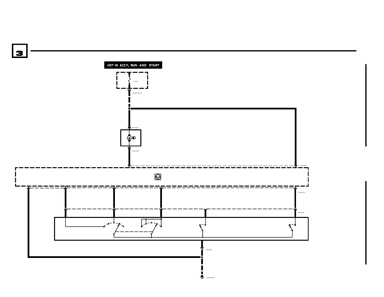
WIPER/WASHER MODULE (WWM)
04/99
6160.1Ć
1998
01
A51
WIPER/WASHER
MODULE
FUSE DETAILS
0670.3
S5
WIPER/WASHER
SWITCH
0) OFF
1) SINGLE WIPE
2) INTERMITTENT
3) NORMAL
4) FAST
5) WASH
6) INTENSIVE
WASH
11
1
X295
10
7 X295
1
2
M4
WASHER PUMP
.75 SW/GN
P90
FRONT POWER
DISTRIBUTION BOX
.75 BR/VI
X285
.75 BR
.75 BR
X9633
GROUND
DISTRIBUTION
0670.4
F44
15A
9
2
.5 SW/BR
.75 SW/BL
13
4
.5 SW/BL
.75 SW/BR
3
.75 SW/GR
28
X10018
.5 SW/GR
8 X285
12
NOT USED
.75 BR
7
.75 VI/SW .5 VI/SW
06
2
0
1
3
4
2
0
1
3
4
05

Related product manuals