EasyManua.ls Logo

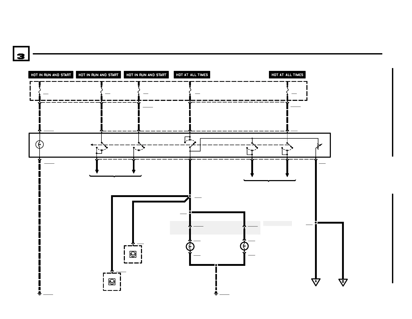
BMW Z3 E37 1998 - 6300.0 Light Switch Details; Park;Tail;Underhood Lights

BMW Z3 E37 1998
347 pages
Print Icon
To Next Page IconTo Next Page
To Next Page IconTo Next Page
To Previous Page IconTo Previous Page
To Previous Page IconTo Previous Page
Loading...
paragon.myvnc.com
X18170
BM
BMW
BMWBMW
Z3
A104
BODY
ELECTRONICS
CONTROL MODULE
(ZKE IV)
.75 GR/SW
X503
7
PARK/TAIL/UNDER-
HOOD LIGHTS
6314.0
F33
10A
6
12 1
FUSE DETAILS
0670.3
X10018
2
04/99
6300.0Ć
1998
00
F22
5A
P90
FRONT POWER
DISTRIBUTION BOX
45
HEADLIGHTS/FOG
LIGHTS
6312.0
FUSE DETAILS
0670.3
X196
4
2
F25
5A
F37
10A
10 14
11 10 82
X709
X7091
2
1
X710
X710
E43
LEFT LICENSE
PLATE LIGHT
E44
RIGHT LICENSE
PLATE LIGHT
.75 GR/SW
.5 GE 1 GR/SW
6300.0 LIGHT SWITCH DETAILS
FUSE DETAILS
0670.3
FUSE DETAILS
0670.3
1 GR/SW
X10017
GROUND
DISTRIBUTION
0670.4
.75 BR .75 BR
1 GR/GE 1 GR/VI
GROUND
DISTRIBUTION
0670.4
S8
LIGHT SWITCH
0) OFF
1) PARK LIGHTS
ON
2) HEADLIGHTS
ON
3) DIMMER
6 X503
2.5 GR/RT
F23
5A
6
1
FUSE DETAILS
0670.3
X18333
X18333
6300.0-01 6300.0-02
2 X10182
.5 GR/SW
X595
1.5 GR/RT 1.5 GR/RT
X13006
0
2
1
0
2
1
0
2
1
0
2
1
0
2
1
A51
WIPER/WASHER
MODULE
4 X285
.5 GR/SW
3
X461
3 X11402 3 X11403
.75 GR/SW .75 GR/SW
.5 GE/VI
M ROADSTER
6300.0-03

Related product manuals