EasyManua.ls Logo

BMW Z3 E37 1998 - Page 25

BMW Z3 E37 1998
347 pages
Print Icon
To Next Page IconTo Next Page
To Next Page IconTo Next Page
To Previous Page IconTo Previous Page
To Previous Page IconTo Previous Page
Loading...
paragon.myvnc.com
X6821
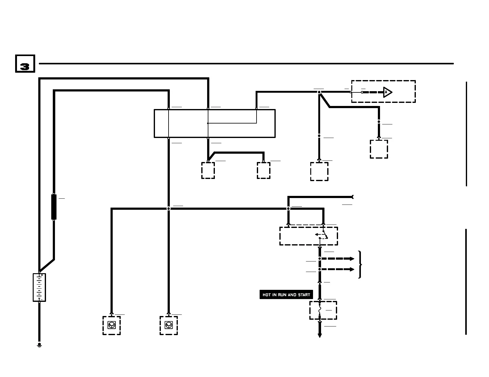
POWER DISTRIBUTION
8
BM
BMW
BMWBMW
Z3
0670.2Ć
1998
01
04/99
X0
G1
BATTERY
0670.2-02
P90
FRONT POWER
DISTRIBUTION BOX
30 B+
X6512
X6509
M6510
STARTER
G6509
GENERATOR
X2
16 RT
1240.0 1230.0
10 RT
25 RT
G6430
B+ JUMP START
JUNCTION POINT
X6433X6430
X6432X6431
2.5 RT
1 RT .5 RT
F97
80A
2 X6304
K6304
SECONDARY AIR
PUMP RELAY
1210.17
6 RT
50 RT 6 RT
6 RT
X6411
X6437
26 X8500
A8500
TRANSMISSION
CONTROL MODULE
(EGS)
2460.2
26 X6000
A6000
ENGINE CONTROL
MODULE (DME)
1210.17
6 X6326
K6326
UNLOADER RELAY,
TERMINAL 15
1210.17
6
K6300
ENGINE CONTROL
MODULE RELAY
1210.17
X6300
X6412
14
X6002
D100
DATA LINK
CONNECTOR
X6415
4 RT
X6414
4 RT
4 RT 4 RT
10 RT
4 RT
2.5 RT
6CYLINDER
2 X6300
1 RT/WS
X6822
4 RT/WS
14 X20
.5 RT/WS
5 X10016
F13
5A
6 X10016
.5 RT/WS/GE
FUSE DETAILS
0670.3
2.5 RT/WS
ENGINE CONTROL
SYSTEM MS41.1
(6CYLINDER M52/S52)
1210.17
X6413
2.5 RT
P90
FRONT POWER
DISTRIBUTION BOX
Z3 ROADSTER
86 30
87

Related product manuals