EasyManua.ls Logo

Bongioanni Multidea Evo 60 - Wiring Diagram

Default Icon
64 pages
Print Icon
To Next Page IconTo Next Page
To Next Page IconTo Next Page
To Previous Page IconTo Previous Page
To Previous Page IconTo Previous Page
Loading...
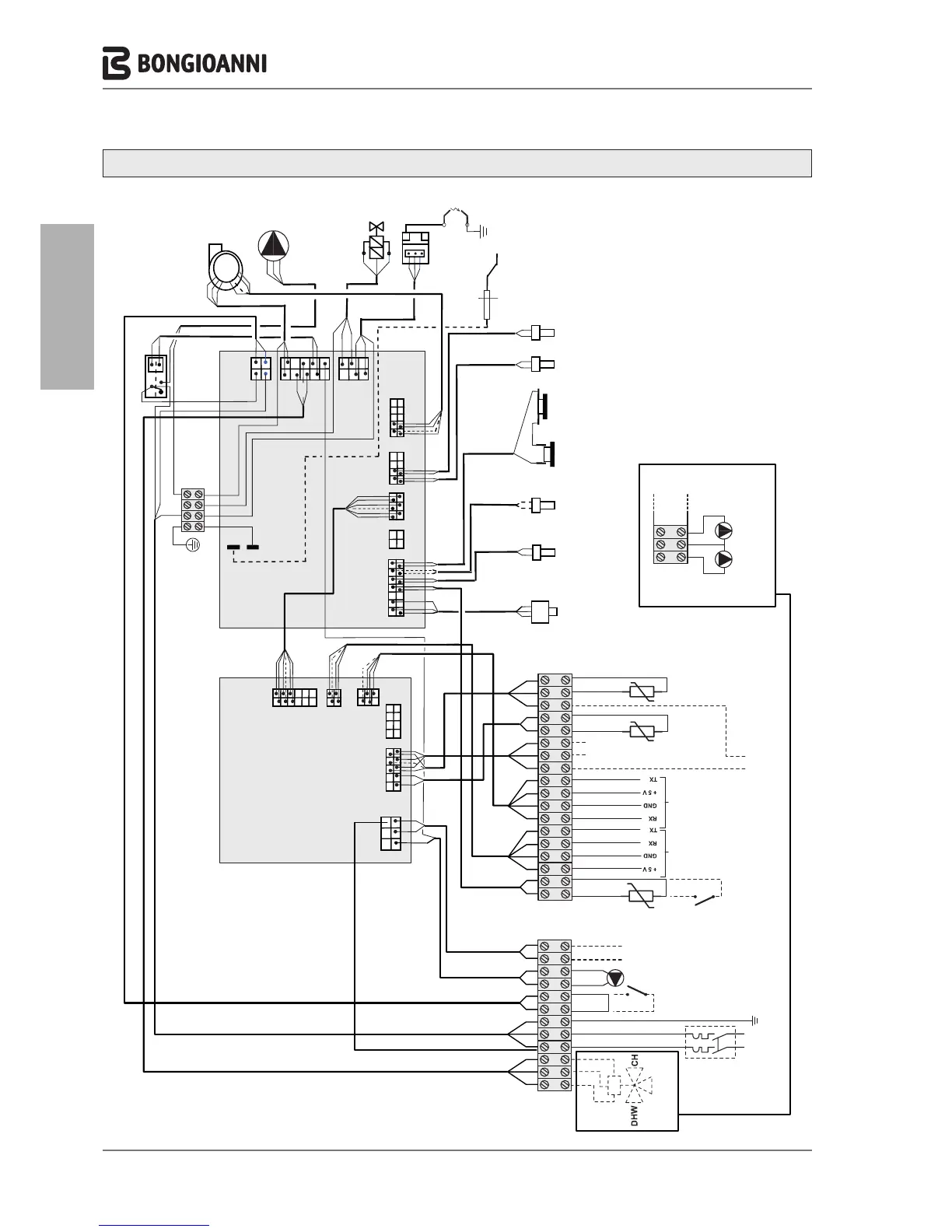
WIRING DIAGRAM
1
4
1
1
1
1
1
1
Pressure
sensor
F01
F00
1
1
8
1
10
6
1
6
1
12
6
1
4
10
1
6
com
GND
14
10
8
Relay 230Vac
DPDT
Heat
exchanger
sensor
Flue
sensor
Return
sensor
Supply
sensor
Fuse
Cut-out
Safety
thermostat
4
1 2 3
HT cable <90°C
Boiler
pump
121110987654321
3 Way Valve
Main
Switch
L N
230V~50Hz
Room
thermostat
Cascade pump
Storage
tank
pump
(*)
(*)
(*)
Second
heating
pump
Alternative Configuration
Remote
alarm
Display
board
Main
board
242322212019 302928272625181716151413
Storage tank
thermostat
Storage tank
sensor
Master
communication
Slave
communication
0-10V
Open
Therm
+
+
-
-
Cascade
sensor
MC2MC1
Outside
sensor
X13
X05
X04
X07
X01
X06
X03
X12
X15 X11
X02
X01
X00
X14
Blower
Transformer
Detection
Gas
valve
321
(
*
) Maximum admissible
absorption 0.8A
cosϕ > 0.6
- 14 -
GENERAL
- 14 -

Related product manuals