EasyManua.ls Logo

Bryant 926SB - ACCESSORIES (See Fig. 37 and Fig. 38.)

Bryant 926SB
76 pages
Print Icon
To Next Page IconTo Next Page
To Next Page IconTo Next Page
To Previous Page IconTo Previous Page
To Previous Page IconTo Previous Page
Loading...
926SB: Installation, Start-up, Operating, Service and Maintenance Instructions
Manufacturer reserves the right to change, at any time, specifications and designs without notice and without obligations.
28
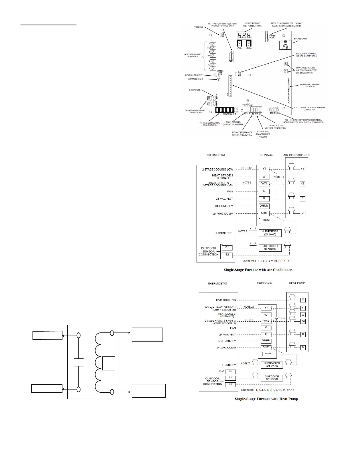
Temperature Display
The SAT and RAT temperatures can be displayed on the control board 3
digit display. On the 3 digit display, navigate to () and select F or C
(Default is off). When enabled, the display will cycle through the current
operating mode, SAT, RAT, and temperature differential during heating,
cooling, and heat pump operation. The temperatures will not be
displayed in other operating modes.
ACCESSORIES (See Fig. 37 and Fig. 38.)
1. Electronic Air Cleaner (EAC)
Connect an accessory Electronic Air Cleaner (if used) using 1/4-in.
female quick connect terminals to the two male 1/4-in.
quick-connect terminals on the control board marked EAC-1 and
EAC-2. The terminals are rated for 115VAC, 1.0 amps maximum
and are energized during blower motor operation.
2. Humidifier (HUM)
Connect an accessory 24 VAC, 0.5 amp. maximum humidifier (if
used) to the 1/4-in. male quick-connect HUM terminal and
COM-24V screw terminal on the control board thermostat strip.
The HUM terminal is energized when the pressure switch closes
during a call for heat (see Fig. 37).
NOTE: DO NOT connect furnace control HUM terminal to HUM
(humidifier) terminal on Thermidistatt, Zone Controller or similar
device. See Thermidistat, Zone Controller, thermostat, or controller
manufacturer’s instructions for proper connection.
Alternate Power Supplies
This furnace is designed to operate on utility generated power which has
a smooth sinusoidal waveform. If the furnace is to be operated on a
generator or other alternate power supply, the alternate power supply
must produce a smooth sinusoidal waveform for compatibility with the
furnace electronics. The alternate power supply must generate the same
voltage, phase, and frequency (Hz) as shown in Table 12 or the furnace
rating plate.
Power from an alternate power supply that is non-sinusoidal may
damage the furnace electronics or cause erratic operation.
Contact the alternate power supply manufacturer for specifications and
details.
Thermostats
A single stage heating and cooling thermostat can be used with the
furnace. The furnace control board CPU will control outdoor unit
staging. A two stage heating and cooling thermostat can also be used to
control the staging. For two stage thermostat control of a 2-stage outdoor
unit, navigate to (Ctt) and select (2St). Refer to typical thermostat
wiring diagrams and the Sequence of Operation section for additional
details. Consult the thermostat installation instructions for specific
information about configuring the thermostat. See Fig. 38.
A11157
Fig. 37 – Field-supplied Isolation Relay for Humidifiers with
Internal Power Supply
A221520
Fig. 38 – Example of Single Stage Furnace Control
A230172
A230173
Fig. 39 – Thermostat Connection for Single-Stage Furnace and A/C
& Heat Pump
24 V
Coil
To Humidifier Leads
To Com/24V Screw Terminal
on Thermostat Strip
To HUM Terminal On
Furnace Control Board
To Humidifier Leads

Related product manuals