EasyManua.ls Logo

Burkert 8025 - Page 44

Burkert 8025
140 pages
Print Icon
To Next Page IconTo Next Page
To Next Page IconTo Next Page
To Previous Page IconTo Previous Page
To Previous Page IconTo Previous Page
Loading...
44
Electrical installation and Wiring
+
-
(*)
12-36VDC
Power supply
Metallic pipes
Power cable shield
Power cable shield
Equipment
such as valves,
pumps,...
Plastic pipes
Power supply
(*) If a direct earth connection is not possible, fit a 100 nF/50 V capacitor between the negative power supply terminal and the earth.
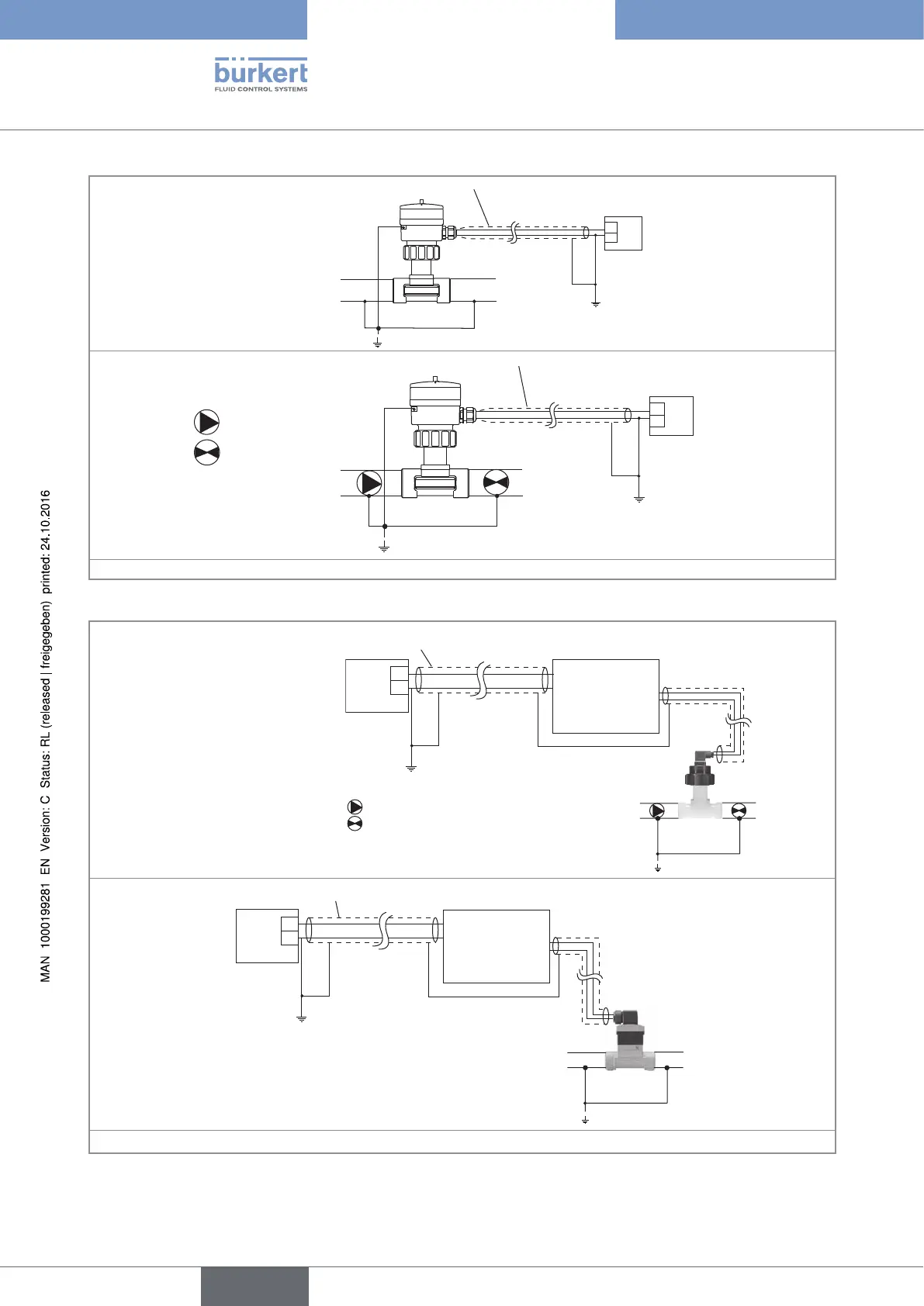
Fig. 20 : 8025 Batch in compact version, 8035 Batch and SE35 Batch, equipotentiality skeleton diagrams
+
-
(*)
Flow sensor
8025 Batch,
panel- or
wall-mounted
Power supply
Pipes in plastic
Valve, pump,... (or earth rings,
not provided, inserted into the
pipe)
Power cable shield
+
-
(*)
Flow sensor
8025 Batch,
panel- or
wall-mounted
Power supply
Metal pipe
Power cable shield
(*) If a direct earth connection is not possible, fit a 100 nF / 50 V capacitor between the negative power supply terminal and the earth.
Fig. 21 : 8025 Batch in panel-mounted or in wall-mounted version, equipotentiality skeleton diagram
English
Type 8025 - 8035 - SE35 BATCH

Table of Contents

Other manuals for Burkert 8025

Related product manuals