Home
Carel
Controller
µC2
Carel µC2
88 pages
Manual
To Next Page
To Next Page
To Previous Page
To Previous Page
Loading...
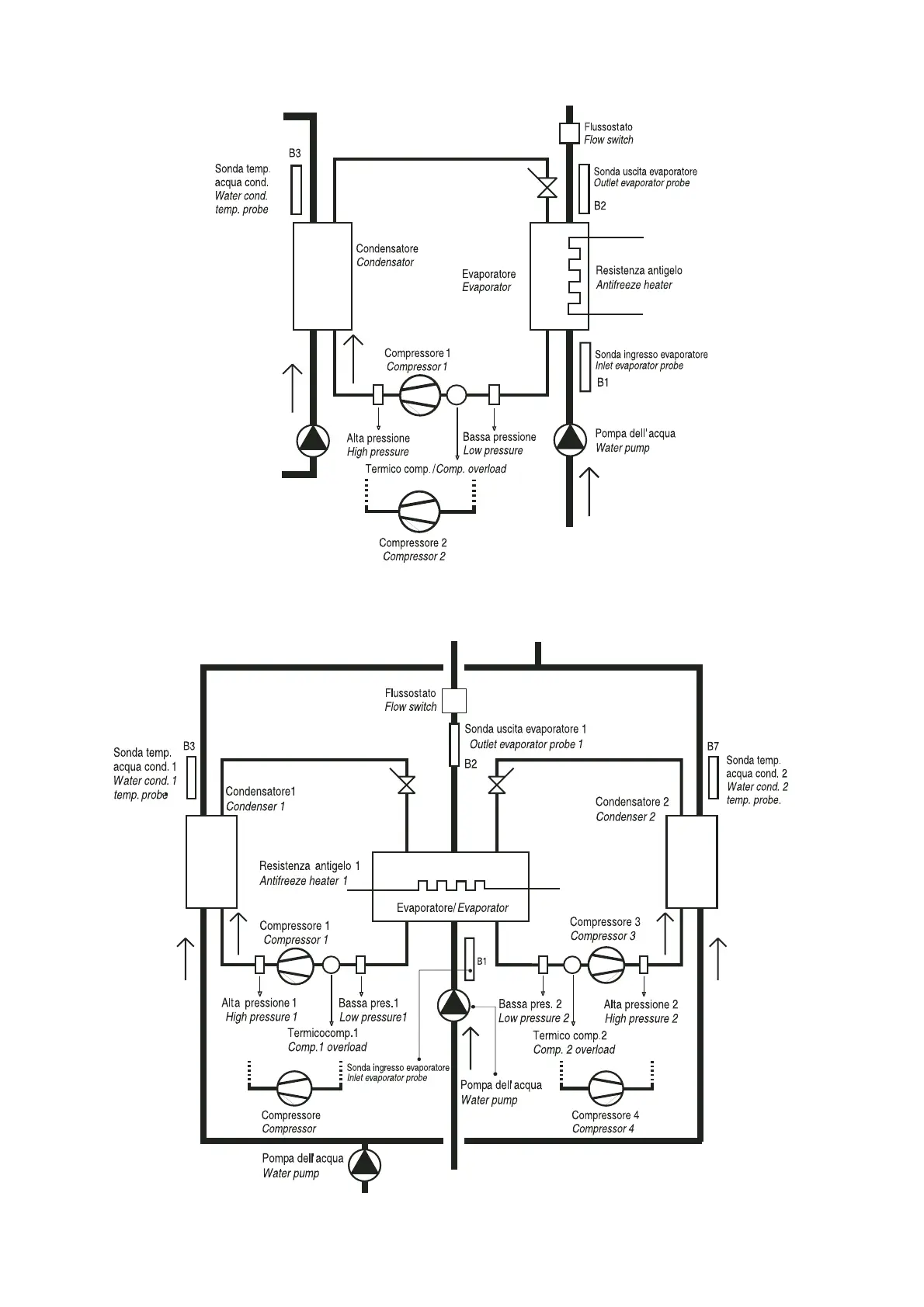
3.14 Chiller A
CQU
A/A
CQU
A,
monocircuito
3.15 Chiller A
CQU
A/A
CQU
A bicircuito
3.14
W
A
TER/W
A
TER chiller
,
single circuit
3.15
W
A
TER/W
A
TER chiller two cir
cuits
18
µC
2
-
cod.
+030220420 - rel.
2.0 - 18.10.04
2
2
Fig.
3.15.1
Fig.
3.14.1
17
19
Table of Contents
Main Page
English
5
Table of Contents
5
Introduzione
7
Descrizione Generale
7
Interfaccia Utente
7
Collegamenti
10
Schema Generale
10
Struttura Rete
11
Applicazioni
12
Parametri
26
Parametri Generali
26
Struttura Menù
27
Tabelle Parametri
28
Descrizione Dei Parametri
39
Caratteristiche Tecniche
76
Dimensions
82
Codes
84
Technical Specifications
85
Software Updates
87
Italian
64
Tabella Allarmi
64
Collegamenti, Accessori E Opzioni del
69
Schema DI Collegamento
69
Scheda Espansione Per
71
EVD*: Driver Per la Valvola DI Espansione Elettronica
72
Scheda Gestione Velocità Ventilatori (Cod. MCHRTF*)
73
Scheda Gestione ON/OFF Ventilatori (Cod. CONVONOFF0)
73
Scheda DI Conversione PWM 0
73
Calcolo Della Velocità Minima E Massima Dei Ventilatori
74
Chiave DI Programmazione (Cod.psopzkey00)
74
Opzione Seriale RS485
76
Remote Terminal for ΜC
77
Other manuals for Carel µC2
User Manual
64 pages
Related product manuals
Carel c.pCO
64 pages
Carel µC2SE
72 pages
Carel CR7222
52 pages
Carel CR7223
52 pages
Carel CR72 Series
52 pages
Carel c.pCO sistema
64 pages
Carel EASY FREEZE PZD C0 Series
2 pages
Carel pCO
44 pages
Carel PCOXS
56 pages
Carel ir33+
56 pages
Carel MPXPRO
72 pages
Carel pCO Series
84 pages