EasyManua.ls Logo

Carel µC2

Carel µC2
88 pages
To Next Page IconTo Next Page
To Next Page IconTo Next Page
To Previous Page IconTo Previous Page
To Previous Page IconTo Previous Page
Loading...
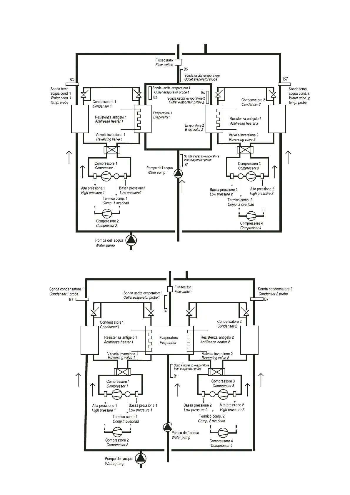
3.18 Pompa di calore ACQUA/ACQUA a reversibilità
del gas, bircuito
3.19 Pompa di calore ACQUA/ACQUA a reversibilità
del gas, bicircuito, 1 evaporatore
3.18 WATER/WATER heat pump with reversal on gas
circuit, two circuits
3.19 WATER/WATER heat pump with reversal on gas
circuit, two circuits, 1 evaporator
20
µC
2
- cod. +030220420 - rel. 2.0 - 18.10.04
Fig. 3.19.1
Fig. 3.18.1

Other manuals for Carel µC2

Related product manuals