EasyManua.ls Logo

Carrier 38VMA Series - Page 14

Carrier 38VMA Series
112 pages
To Next Page IconTo Next Page
To Next Page IconTo Next Page
To Previous Page IconTo Previous Page
To Previous Page IconTo Previous Page
Loading...
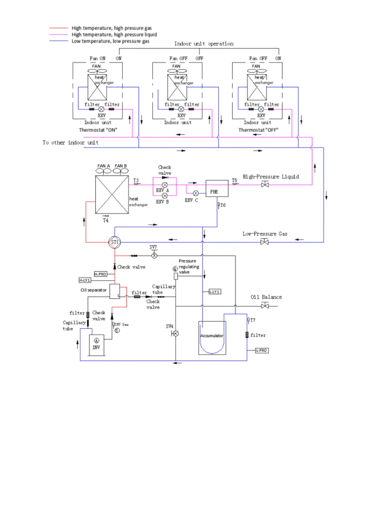
Figure 22 Cooling Oil Return
14

Table of Contents

Related product manuals