EasyManua.ls Logo

Carrier 38VMA Series - 0 E8: Incorrect ODU Address; 20 HO 10 H0: Communication Error Between Main Control Board Chip and Compressor Drive Chip

Carrier 38VMA Series
112 pages
To Next Page IconTo Next Page
To Next Page IconTo Next Page
To Previous Page IconTo Previous Page
To Previous Page IconTo Previous Page
Loading...
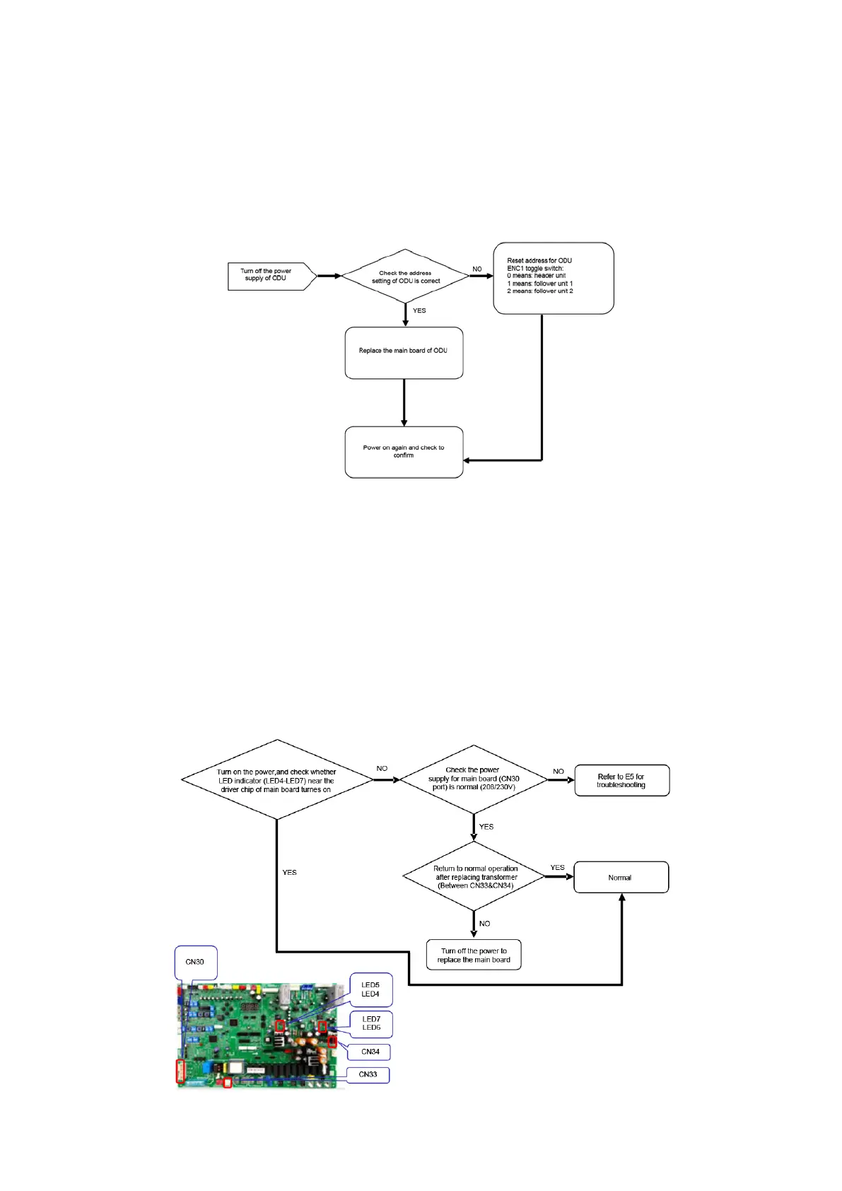
e. 0E8: Incorrect ODU Address
1. Error display:
ODU display: 0E8
2. Applicable models:
38VMA***HDS5-1 (208/230V-3Ph-60Hz)
38VMA***HDS6-1 (460V-3Ph-60Hz)
3. Error definition:
The address of ODU is > 2.
4. Possible causes:
Incorrect address setting for ODU
Damaged main board of ODU
f. 20HO 10H0: Communication Error Between Main Control Board Chip and
Compressor Drive Chip
1. Error display:
ODU display: 10H0 20HO
2. Applicable models:
38VMA***HDS5-1 (208/230V-3Ph-60Hz)
38VMA***HDS6-1 (460V-3Ph-60Hz)
3. Error definition:
10H0: Communication fault of main control chip and drive chip of compressor.
A20H0: Communication fault of main control chip and drive chip of compressor B.
4. Possible causes:
Improper power supply
Damaged transformer
Damaged main board
47

Table of Contents

Related product manuals