EasyManua.ls Logo

Casio 120CR - Daily Operational Procedures

Casio 120CR
44 pages
To Next Page IconTo Next Page
To Next Page IconTo Next Page
To Previous Page IconTo Previous Page
To Previous Page IconTo Previous Page
Loading...
— 4 —
4.19MHz
32.768
KHz
RESET IC
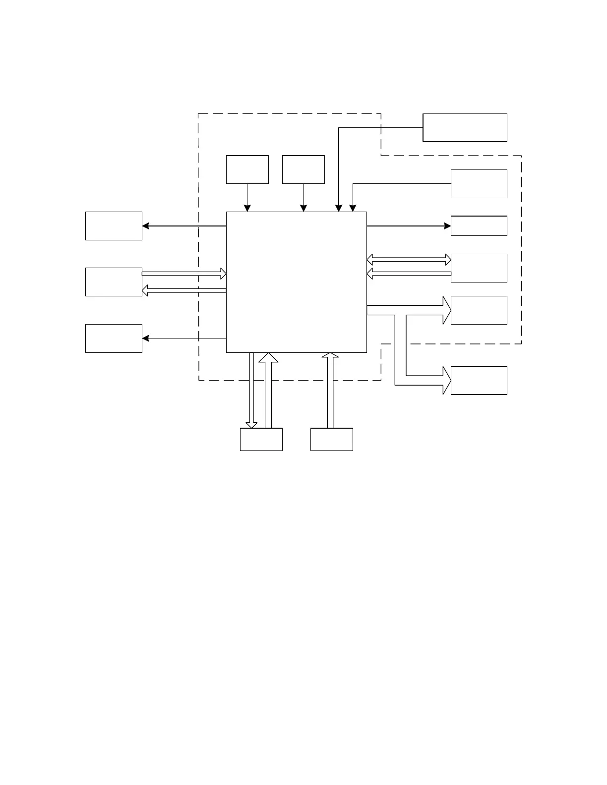
Winder
Motor
Drawer
DI,DO
CE ,SK
BUZZ
LB
X2
X1
Sa~Sg,G1~G9
KC 0~3
DRW
WMO
RP,PT,Pt
PMO,PHD
KI 0~7
E266-1 PCB
Printer
Keyboard
Mode
Key
Operator
Display
Customer
Display
EEPROM
Buzzer
CPU
Memory Protection
battery Voltage
COM,PGM,
RF,OFF,REG,
CAL,X,Z
3-2. BLOCK DIAGRAM

Other manuals for Casio 120CR

Related product manuals