EasyManua.ls Logo

CHCNAV AlphaAir 450 - Data Preprocessing in Copre; AA450 Data Processing Flow

CHCNAV AlphaAir 450
54 pages
Print Icon
To Next Page IconTo Next Page
To Next Page IconTo Next Page
To Previous Page IconTo Previous Page
To Previous Page IconTo Previous Page
Loading...
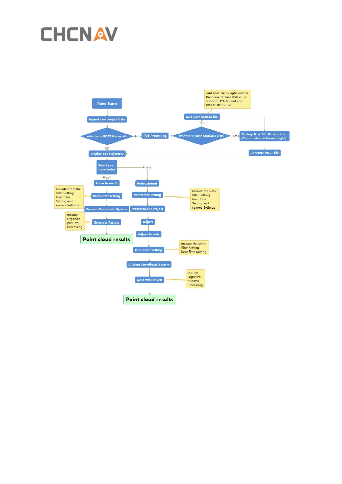
Data preprocessing in Copre
CHCNAV ALPHAAIR-450 USER MANUAL | 2021-10 P a g e | 27
7 Data preprocessing in Copre
7.1 AA450 Data Processing Flow

Related product manuals