EasyManua.ls Logo

Citizen CLP-621 - Overview of Menu Setup Options

Citizen CLP-621
60 pages
Print Icon
To Next Page IconTo Next Page
To Next Page IconTo Next Page
To Previous Page IconTo Previous Page
To Previous Page IconTo Previous Page
Loading...
33
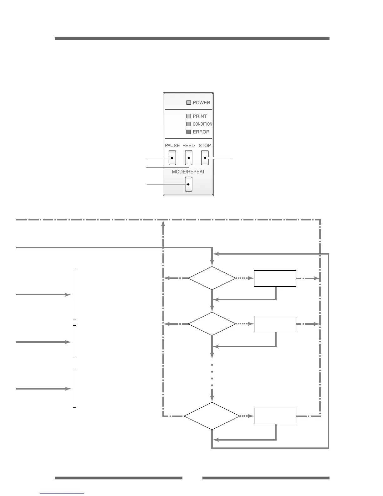
Printer Operation
Mode Settings
SAVE
SAVE
SAVE
SAVE
SAVE
SAVE
YES / Select / Save NO / Next Item / Change Value
Next Digit
Exit to previous menu
EXIT
YES
YES
Change
Value
Change
Value
Change
Value
YES
YES
Darkness Adjust
Print Method
Continuous Media Length
Vertical Position
Horizontal Shift
Media Sensor
Small Media Adjustment
Sensor Level
Buzzer Select
Metric/Inch
Max Media Length
Settings Lock
Keyboard Lock
Control Code (DMX Mode Only)
Emulation Select
AutoConfigure
Function Select
Cutter Action
Paper Position
Mode/Repeat Key
RS-232C Baud
RS-232C Parity
RS-232C Length
RS-232C Stop bit
RS-232C X-ON
IEEE1284
EXIT
EXIT
EXIT
EXIT
EXIT
Changing the
parameter
Print Speed
Print Darkness
Small Media Length
Operation Panel
Changing the
parameter
Changing the
parameter

Other manuals for Citizen CLP-621

Related product manuals