EasyManua.ls Logo

Conti CC100 - SCHEMA ELECTRIQUE

Conti CC100
36 pages
Print Icon
To Next Page IconTo Next Page
To Next Page IconTo Next Page
To Previous Page IconTo Previous Page
To Previous Page IconTo Previous Page
Loading...
Edition 04/2010 - CC100
NOTES TECHNIQUES - TECHNICAL DOCUMENTS - page 15
SACOME, Document CONFIDENTIEL,
Ne peut être reproduit ni communiqué sans notre accord préalable.
SACOME, CONFIDENTIAL Document,
it is forbidden to duplicate or communicate this document without previous authorization.
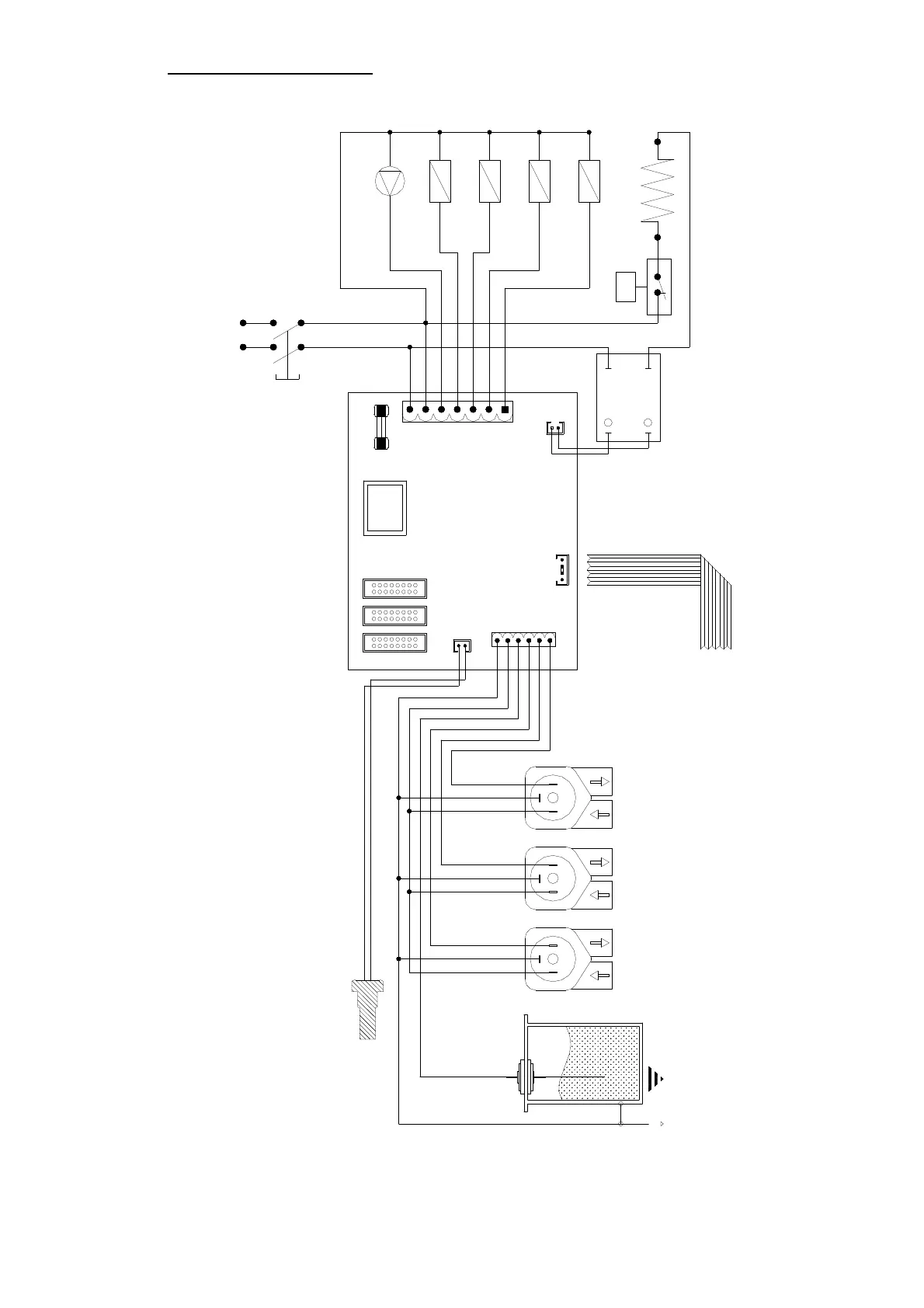
12. SCHEMA ELECTRIQUE
PORT SERIE
CV1
FUSE
CN5
CE
CN5
2GR 3GR
CN8
CV2
OUT 3
OUT 2
−−
+ +
−−
OUT 1
OUT 2
0
6
9
1
2
8
F
N
ON/OFF
EVG1
MP
N
ST
T
RC
NOTES: PLEASE INSERT A MOBILE JUMPER BETWEEN THE PIN 2 AND 3 OF THE CN5 IN ORDER TO DESABLE THE SERIAL TRANSMISSION
DO NOT CONNECT ANYTHING EXCEPT FOR WHAT IS STATED IN THIS LAYOUT
PLEASE WIRE SEPARATELY THE HIGH TENSION CABLES FROM THE LOW TENSION ONES
NOTES: INSERER UN PONT ENTRE LES PINS 2 ET 3 DU CN5 POUR DESABILITER LA CONNEXION SERIE
NE PAS CONNECTER DES COMPOSANTS AUTRE QUE CEUX INDIQUES DANS LE SCHEMA
BRANCHER SEPAREMENT LA BASSE TENSION ET LA HAUTE TENSION
45
2
SSR
+
SN
CN11
+
(12 V)
CN14
(230 V)
(Bleu / Blue)
−−
CV2
+
OUT 3
0
OUT 1
0
0
1GR
EVG2
EVG3
3
Sonde de T° chaudière
EE
2
2
2
1
1
1

Related product manuals