EasyManua.ls Logo

Control Techniques Unidrive 1403 - Page 66

Control Techniques Unidrive 1403
208 pages
Print Icon
To Next Page IconTo Next Page
To Next Page IconTo Next Page
To Previous Page IconTo Previous Page
To Previous Page IconTo Previous Page
Loading...
Safety
Information
Product
Information
Mechanical
Installation
Electrical
Installation
Getting
Started
Menu 0
Running
the motor
Optimisation Macros
Advanced
Parameters
Technical
Data
Diagnostics
UL Listing
Information
66 Unidrive User Guide
www.controltechniques.com Issue Number: 9
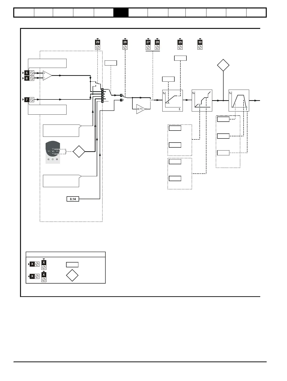
Figure 6-1 Unidrive menu 0 logic diagram (excluding VTC)
Ramps
Acceleration
rate
Deceleration
rate
Ramp mode
selector
0.03
0.04
0.15
Pre-ramp
reference
0.11
Reference selection
Frequency/speed ref. 1
(remote)
Frequency/speed ref. 2
(local)
Keypad
reference
Precision reference
(not used with Menu 0)
Preset references
(see the
)
Unidrive
Advanced User Guide
JOG
SELECT
RUN
FORWARD
RUN
REVERSE
RESET
6
0.35
0.05
Reference
selector
LOCAL /
REMOTE
Minimum
frequency/
speed clamp
Maximum
frequency/speed
clamp
0.01
0.02
OL> EXTERNAL TRIP
CL> DRIVE ENABLE
6
Jog
reference
0.20
0.21
0.22
0.23
Skip frequency/
speed 1
Skip freq./speed
band 1
Skip frequency/
speed 2
Skip freq./speed
band 2
Skip
frequencies/
speeds
0.XX
0.XX
Key
Read-write (RW)
parameter
Read-only (RO)
parameter
Input
terminals
Output
terminals
The parameters are all shown in their default settings

Table of Contents

Related product manuals