EasyManua.ls Logo

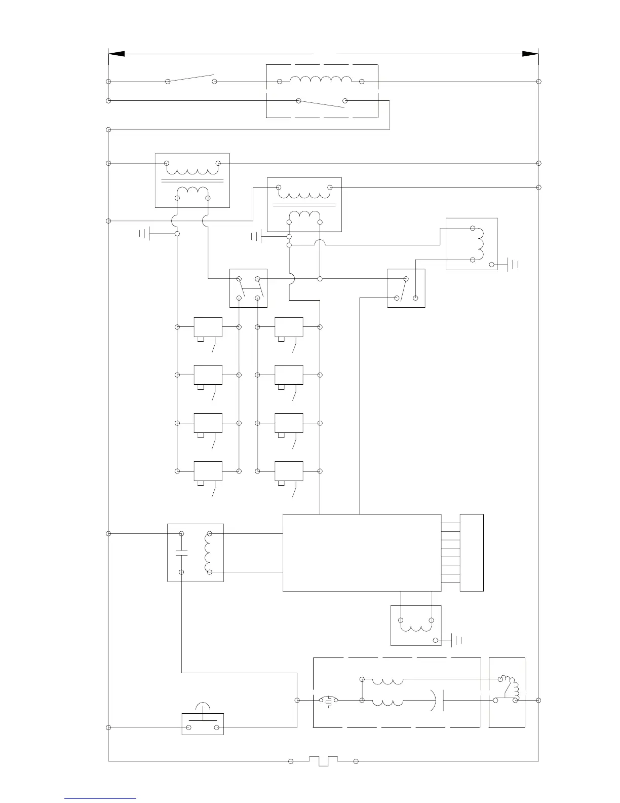
Cornelius DF-250 - Figure 7. Wiring Schematic (115 Volt Unit)

Cornelius DF-250
16 pages
Print Icon
To Next Page IconTo Next Page
To Next Page IconTo Next Page
To Previous Page IconTo Previous Page
To Previous Page IconTo Previous Page
Loading...
9
620919541
FIGURE 7. WIRING SCHEMATIC (115 VOLT)
120V
INTERLOCK RELAY
MANUAL ICE DISPENSE
SWITCH
MANUAL/AUTO ICE
TOGGLE SWITCH
ICE CHUTE INTERLOCk
SWITCH
BEV ON/OFF
SWITCH
24VAC
AGITATOR
RELAY
PORTION CONTROLLER/
TOUCH PANEL
TOUCH
PANEL
BEV
VAL.
4
24VAC
PNEUMATIC ICE GATE
SOLENOID VALVE
L
N
BEVERAGE
TRANSFORMER
3
AGITATOR MOTOR
HEATER
1
3
S
R
AGITATOR MOTOR
O/L
MOTOR
START RELAY
START CAPACITOR
2
4
2
MANUAL OVERIDE
SOLENOID VALVE
24VAC
BEVERAGE
TRANSFORMER
24VAC
BEV
VAL.
BEV
VAL.
BEV
VAL.
BEV
VAL.
BEV
VAL.
BEV
VAL.
BEV
VAL.

Related product manuals