EasyManua.ls Logo

Cornelius Energize 2 - 13 Dijagrami Toka I Strujne Šeme; Dijagram Toka 142387170 Energize 2; Dijagram Toka 142387157 Energize 3

Cornelius Energize 2
Print Icon
To Next Page IconTo Next Page
To Next Page IconTo Next Page
To Previous Page IconTo Previous Page
To Previous Page IconTo Previous Page
Loading...
C Energize proizvodna serija
17
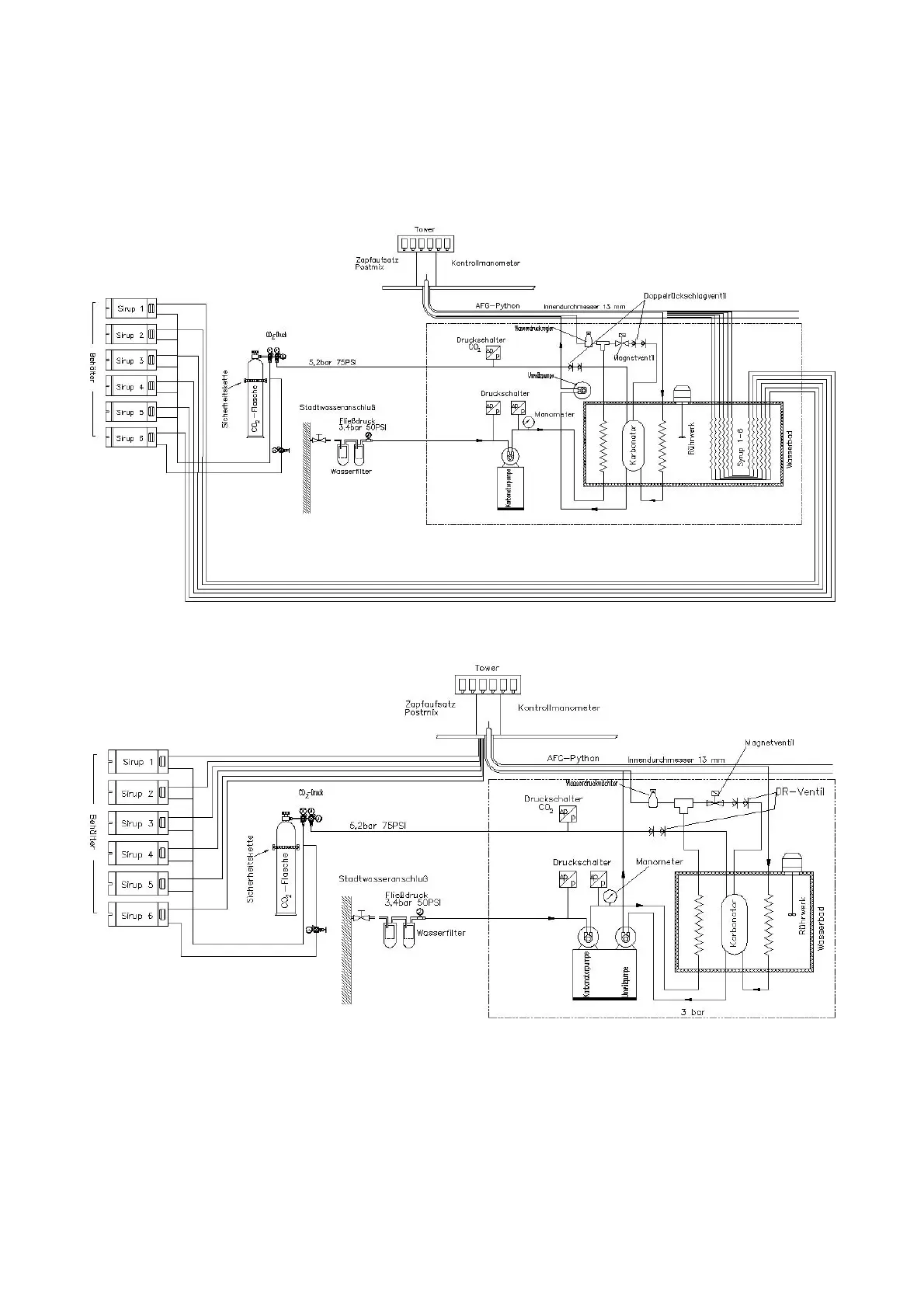
13. Dijagrami toka i strujne šeme
13.1 Dijagram toka 142387170 Energize 2
13.2 Dijagram toka 142387157 Energize 3

Table of Contents

Other manuals for Cornelius Energize 2

Related product manuals