EasyManua.ls Logo

Cornelius Energize 2 - Dijagram Toka 142387164 Energize 4; Dijagram Toka 142387167 Energize 5 Jednostavna Cirkulacija Sode

Cornelius Energize 2
Print Icon
To Next Page IconTo Next Page
To Next Page IconTo Next Page
To Previous Page IconTo Previous Page
To Previous Page IconTo Previous Page
Loading...
C Energize proizvodna serija
18
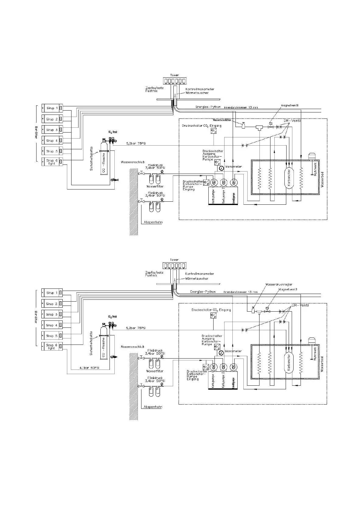
13.3 Dijagram toka 142387164 Energize 4
13.4 Dijagram toka 142387167 Energize 5 Jednostavna cirkulacija sode

Table of Contents

Other manuals for Cornelius Energize 2

Related product manuals