EasyManua.ls Logo

Cornelius Energize 2 - Flow Chart 142387164 Energize 4; Flow Chart 142387167 Energize 5 Single Recirculation

Cornelius Energize 2
Print Icon
To Next Page IconTo Next Page
To Next Page IconTo Next Page
To Previous Page IconTo Previous Page
To Previous Page IconTo Previous Page
Loading...
C Energize proizvodna serija
37
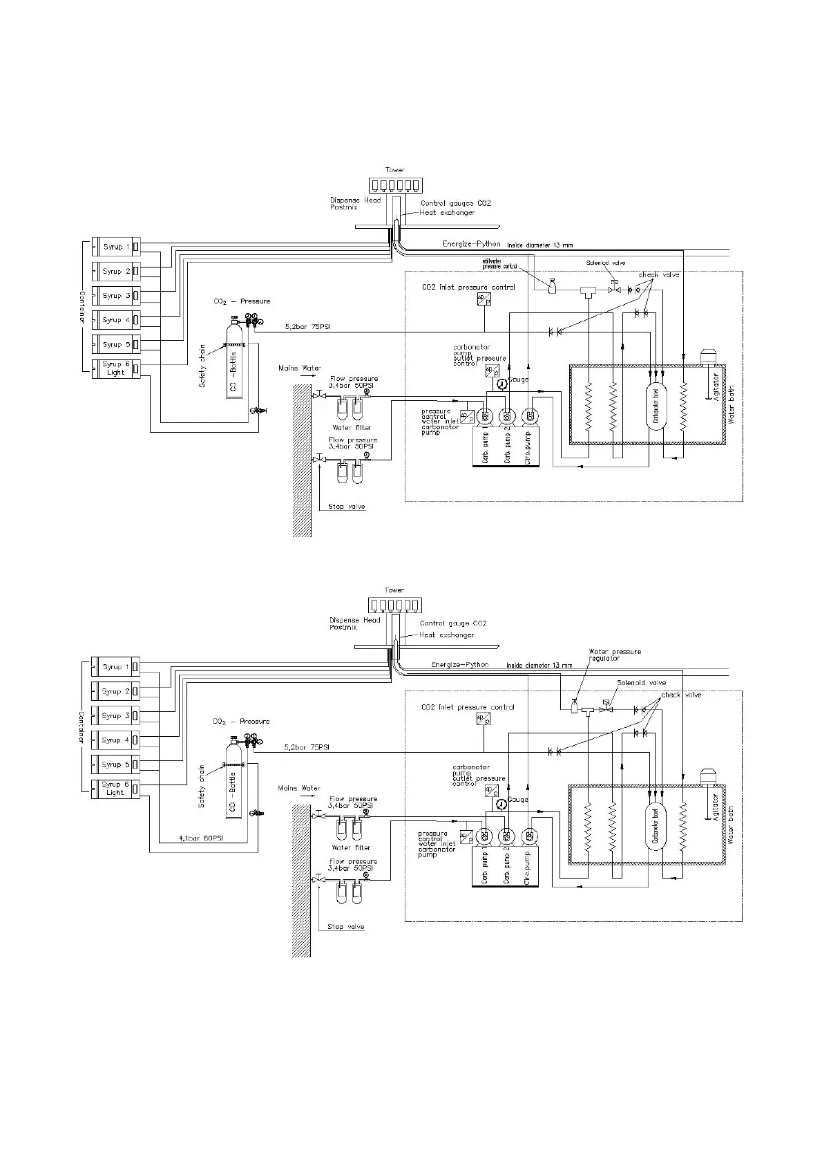
13.3 Flow Chart 142387164 Energize 4
13.4 Flow Chart 142387167 Energize 5 single recirculation

Table of Contents

Other manuals for Cornelius Energize 2

Related product manuals