EasyManua.ls Logo

Crown K1 - Page 11

Crown K1
116 pages
Print Icon
To Next Page IconTo Next Page
To Next Page IconTo Next Page
To Previous Page IconTo Previous Page
To Previous Page IconTo Previous Page
Loading...
K Series Service ManualRev A.
Introduction 1-3
©1999 Crown International, Inc.
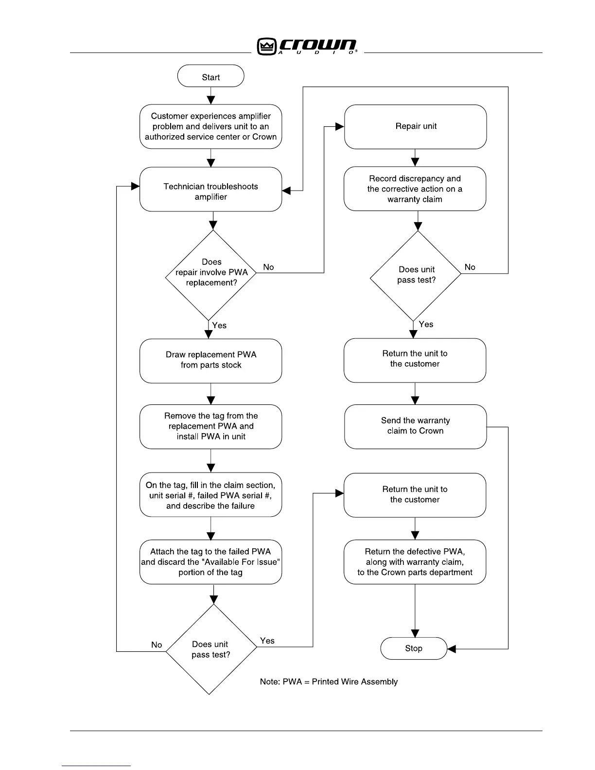
Figure 1.2 Service Procedure Flow Chart

Table of Contents

Other manuals for Crown K1

Related product manuals