EasyManua.ls Logo

Daikin ERQ - 1. Precautions for New Refrigerant (R-410 A)

Daikin ERQ
260 pages
Print Icon
To Next Page IconTo Next Page
To Next Page IconTo Next Page
To Previous Page IconTo Previous Page
To Previous Page IconTo Previous Page
Loading...
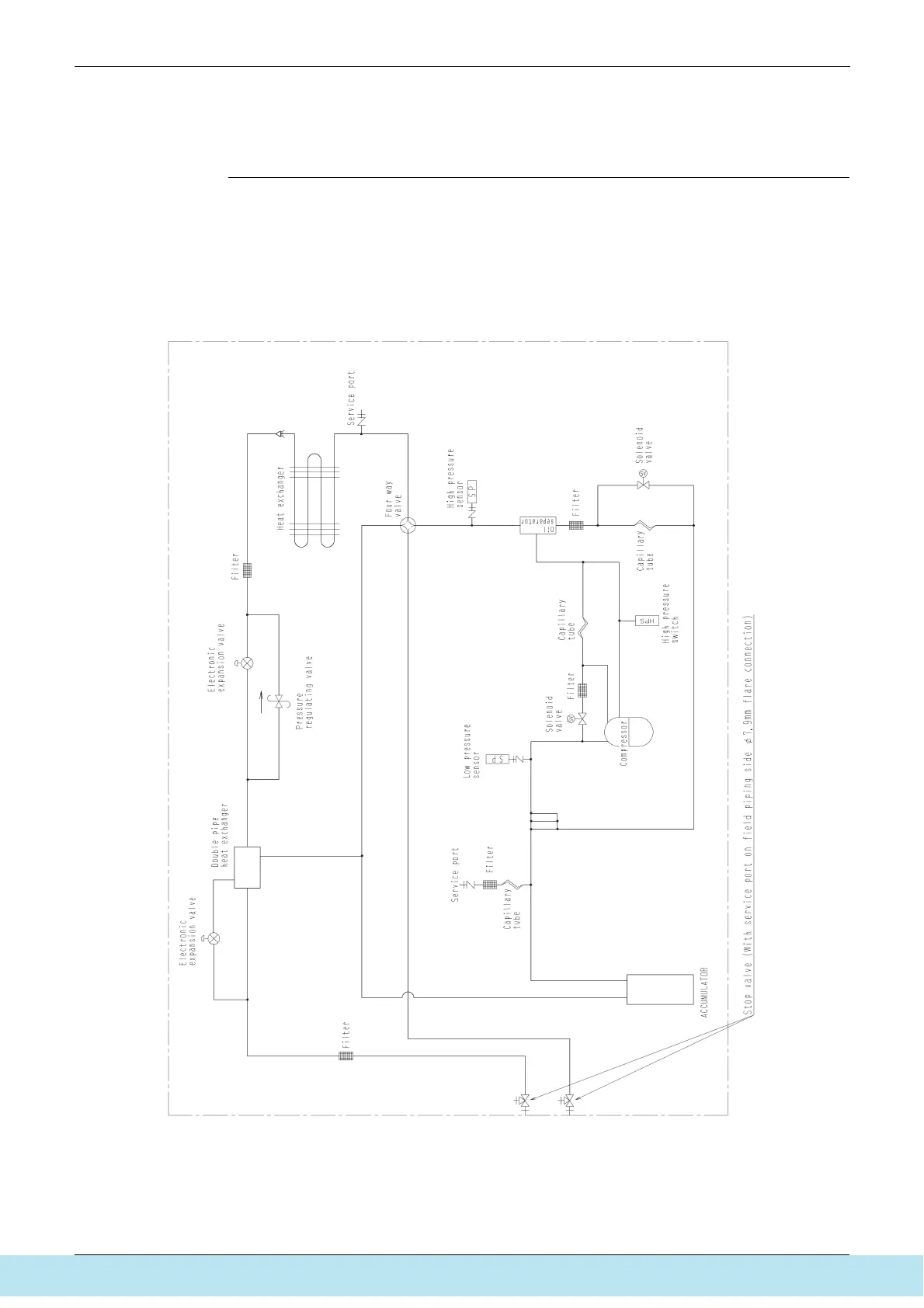
Piping Diagrams ESIE09-05
228 Appendix
1. Piping Diagrams
1.1 Outdoor Unit
ERQ 100/125/140 A7V1B
3D052712
Все каталоги и инструкции здесь: http://splitoff.ru/tehn-doc.html

Table of Contents

Related product manuals