EasyManua.ls Logo

Datron PRC1099A - Page 134

Datron PRC1099A
247 pages
Print Icon
To Next Page IconTo Next Page
To Next Page IconTo Next Page
To Previous Page IconTo Previous Page
To Previous Page IconTo Previous Page
Loading...
1
1
2
2
3
3
4
4
5
5
6
6
D D
C C
B B
A A
SIZE
DWG. NO.
FSCM NO.
REV
SEE SH 1 FOR REVISIONS
5/26/2015 2:38:56 PM
SCALE:
B
SHEET
994073D_sh3.SchDoc
FILENAME:
66943
OF
994073 D
NONE
6
3
5.5V
C9
100nF
C48
3900pF
C50
4.7uF/25V
C8
4.7uF/25V
C10
100nF
C49
3900pF
C53
4.7uF/25V
1 2
4 3
L4
20UH
C4
4.7uF/25V
L1
100nH POWER
C6
4.7uF/25V
L2
100nH POWER
D4
MMBD4148
D3
MMBD4148
SWITCHING SUPPLY BOUNDARY
R9
7K68
R8
27K4
R4
1K
R3
1K
C107
100nF
C105
100nF
R88
10K
D1
MBRS130L
D2
MBRS130L
Boost
1
Vin
2
SW
3
GND
4
SHDNb
5
FB
6
VC
7
SYNC
8
GND
9
U2
LT1767
Boost
1
Vin
2
SW
3
GND
4
SHDNb
5
FB
6
VC
7
SYNC
8
GND
9
U1
LT1767
TP1
PAD
TP3
PAD
TP6
PAD
TP8
PAD
TP10
PAD
TP11
PAD
TP2
PAD
TP5
PAD
TP7
PAD
TP9
PAD
TP38
PAD
TP36
PAD
TP37
PAD
C7
4.7uF/25V
TP4
PAD
TP17
PAD
TP18
PAD
1 2
4 3
L26
CTX33-2A
R87
10K
R35
DNP
R36
DNP
R1
0.2
R2
0.2
R31
10K
R30
21K
3.8VDC
C55
1uF
C61
10nF
C56
1uF
C62
10nF
C58
1uF
C63
10nF
R32
5K76
+1.8V
+3.3V
Out
1
ADJ
2
GND
3
BYP
4
SHDNb
5
GND
6
GND
7
IN
8
U3
LT1763
Out
1
ADJ
2
GND
3
BYP
4
SHDNb
5
GND
6
GND
7
IN
8
U4
LT1763
Out
1
ADJ
2
GND
3
BYP
4
SHDNb
5
GND
6
GND
7
IN
8
U5
LT1763
+5.0V
E3
PAD
E1
PAD
E2
PAD
E4
PAD
E8
PAD
E7
PAD
E5
PAD
E6
PAD
E10
PAD
E9
PAD
C51
4.7uF/25V
C52
4.7uF/25V
C54
4.7uF/25V
R20
37K4
TP14
PAD
TP12
PAD
TP15
PAD
TP13
PAD
TP39
PAD
TP42
PAD
TP43
PAD
C11
4.7uF/25V
C12
4.7uF/25V
C13
4.7uF/25V
C81
4.7uF/25V
C80
4.7uF/25V
R136
DNP
R14
DNP
C82
1uF
C114
10nF
Out
1
ADJ
2
GND
3
BYP
4
SHDNb
5
GND
6
GND
7
IN
8
U15
LT1763
+10V
E11
PAD
E13
PAD
E12
PAD
C20
4.7uF/25V
TP22
PAD
TP21
PAD
C90
4.7uF/25V
R12
0R
R10
0R
R11
0R
R15
0R
R13
0R
R90
0R
R140
0R
R22
12K1
R21
12K1
R23
12K1
R24
21K
PROBE GROUND
TP51
TEST POINT
+12VA
R7
0R
+12V
+12V
R115
95K3
R61
12K7
PRC1099A-MS
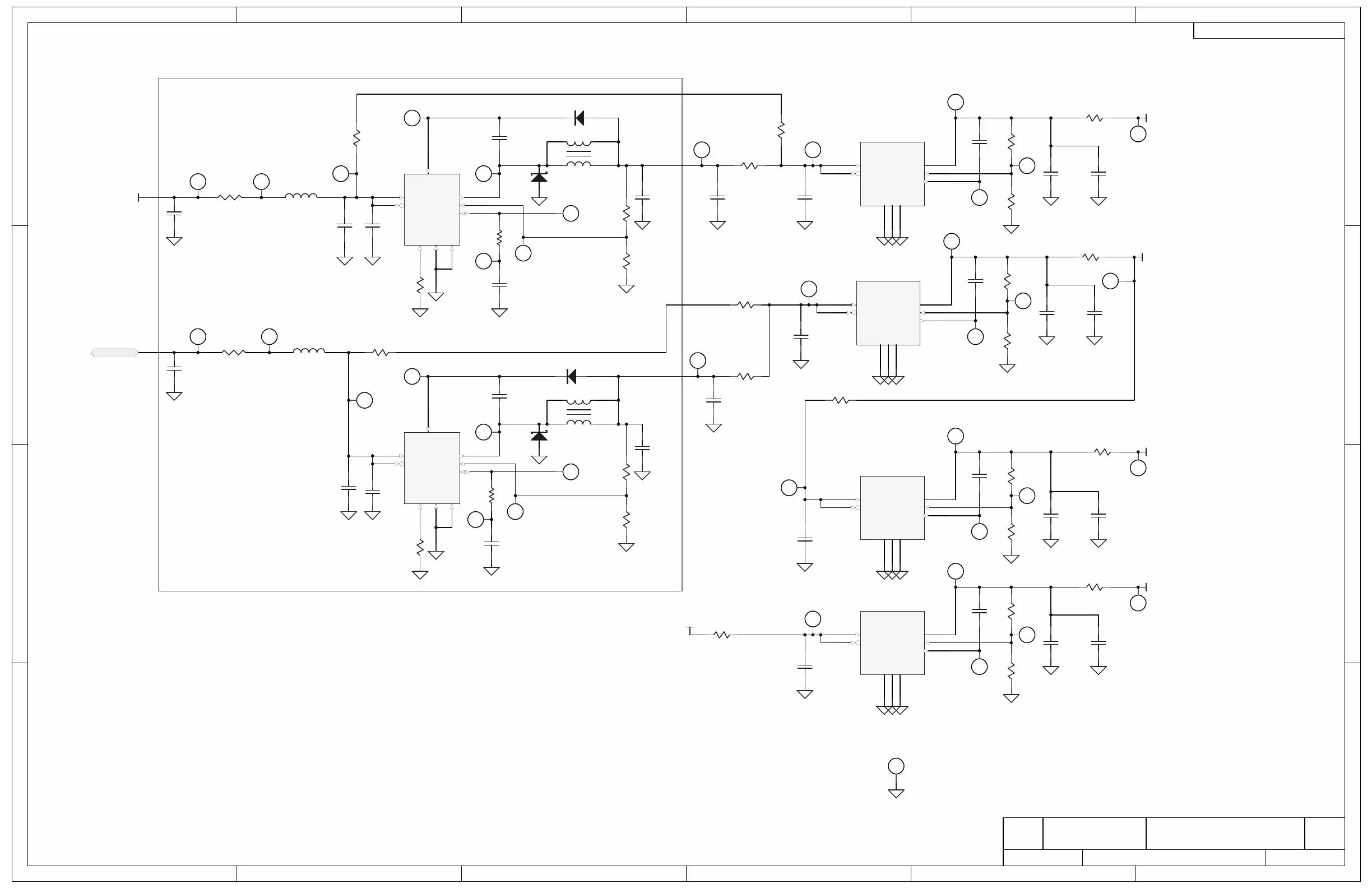
Figure 8-5
Synthesizer Board
Schematic Diagram 3 of 6
(994073 Rev. D)
8-11

Other manuals for Datron PRC1099A

Related product manuals