EasyManua.ls Logo

Datron PRC1099A - Page 186

Datron PRC1099A
247 pages
Print Icon
To Next Page IconTo Next Page
To Next Page IconTo Next Page
To Previous Page IconTo Previous Page
To Previous Page IconTo Previous Page
Loading...
APPROVALS
MFG ENGR
PROJ ENGR
CHECKER
DRAFTER
DATE
SIZE
TITLE
DWG. NO.
FSCM NO.
REV
REV APPROVED
REVISIONS
DESCRIPTION
DRAFTER
DATE
994164
DWG. NO.
REV
F1
SH
4/28/2016 2:55:16 PM
SCALE:
B
SHEET
994164F.SchDoc
PRC1099-M9 JUNCT BD
FILENAME:
66943
OF
994164
F
NONE
1
1
SCHEMATIC,
*
J.NEGRETE
05/24/10
THIS DOCUMENT CONTAINS PROPRIETARY AND
CONFIDENTIAL INFORMATION THAT IS NOT TO BE
PHYSICALLY REPRODUCED OR INTELLECTUALLY
TRANSFERRED WITHOUT WRITTEN PERMISSION
FROM DATRON WORLD COMMUNICATIONS, INC.
NOTES: UNLESS OTHERWISE SPECIFIED
ECO
SECURITY NOTICE: THIS DOCUMENT IS CONTROLLED BY THE U.S.
DEPT OF STATE AND MAY NOT BE TRANSFERRED OR EXPORTED
TO ANY FOREIGN PERSON, AS DEFINED IN 22 C.F.R. CHAPTER 1,
SUBCHAPTER M, Part 120 § 120.16 (ITAR), WITHOUT THE PRIOR
WRITTEN AUTHORIZATION OF THE U.S. DEPT OF STATE AND
DATRON WORLD COMMUNICATIONS, INC.
Datron World Communications, Inc.
3030 Enterprise Court
Vista, CA 92081-8362
TEL (760) 597-1500 FAX (760)597-1510
R2
3.9K
R11
1K
R12
1K
R13
1K
R14
1K
R9
1K
R7
10K
R8
10K
R6
470
C16
10uF
C11
0.01uF
C15
0.01uF
C17
0.01uF
C18
0.01uF
C2
0.01uF
C20
0.01uF
+12V
C22
47pF
D1
B260
C19
10uF
C21
2.2uF
PF1
RBE270A
+12V
C6
0.1uF
C5
0.1uF
C7
0.1uF
C8
0.1uF
D2
B260
+12V
Q1
MMBT2222A
Q2
MMBT2222A
J4A
J4B
+12V
GROUND
TO BATTERY
GROUND
+12V SWITCHED
+12V BATTERY
BATTERAY CHARGER
+8V
+8V
+8V
+8V
+8V
+12V
+12V
+12V
+12V
+12V
+12V
+12V
GROUND
GROUND
GROUND
GROUND
GROUND
GROUND
GROUND
GROUND
BAT CHG OUT
BAT CHG OUT
BAT CHG IN
BAT CHG IN
AGC
AGC
AGC
T8
T8
T8
T8
T8
R8
R8
R8
R8
+5V
+5V
+5V
+5V
1. RESISTANCE IS IN OHMS
2. CAPACITANCE IS IN MICROFARADS
3. DIODES ARE 1N4148
4. INDUCTANCE IS IN MICROHENRYS
+12V
A
PRC1099-287
RELEASE
9-21-92
B
PRC1099-291
DEL C14 ADD C14 47P
11/92
C
PRC1099-303
DEL C14
4-16-93
D
PRC1099-351
SEE ECN
11-21-94
E
PRC1099-372
R5 WAS 200
11-7-95
F
C1,C3,C9,C10,C12 AND C13 COMP. CHANGE
R3
5.6K
R10
2.4K
R15
1.62K
C1
47uF
C10
47uF
C13
47uF
D3
1N6373
1
2
3
4
5
6
7
8
9
10
11
12
13
14
15
16
17
18
19
20
J1
10-88-3201
1
2
3
4
5
6
7
8
9
10
11
12
13
14
15
16
17
18
19
20
J2
10-88-3201
1
2
3
4
J3
26-48-1043
L1
20T
L2
L3
L5
L4
8T
L6
8T
L7
8T
R1
.22
1
2
3
R4
5K
1
2
3
R5
500
SW
1
SW
2
Timing
3
GND
4
COMPAR
5
VCC
6
Ipk
7
DRV
8
Coll
Emitter
Cap
Coll
Sense
(-) Input
U1
MC34063
VIN VOUT
ADJ
U2
LM317
TP2
TP1
TP3
TP4 TP5
JN
FD1 FD2 FD3
C9
47uF
C12
47uF
C4
47uF
C3
47uF
10-0445
C3 AND C4 VALUE AND FOOTPRINT CHANGE.
08/25/10
PRC1099A-MS
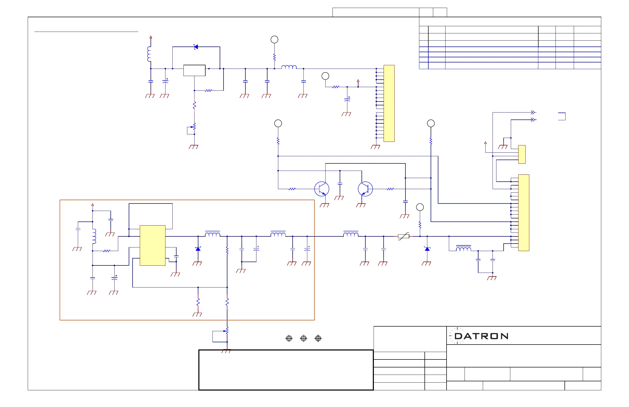
Figure 11-2
Junction Board
Schematic Diagram
(994164 Rev. F)
11-5

Other manuals for Datron PRC1099A

Related product manuals