EasyManua.ls Logo

Datron PRC1099A - Page 88

Datron PRC1099A
247 pages
Print Icon
To Next Page IconTo Next Page
To Next Page IconTo Next Page
To Previous Page IconTo Previous Page
To Previous Page IconTo Previous Page
Loading...
1
1
2
2
3
3
4
4
5
5
6
6
D D
C C
B B
A A
SIZE
DWG. NO.
FSCM NO.
REV
SEE SH 1 FOR REVISIONS
4/28/2016 3:13:51 PM
SCALE:
B
SHEET
994173Y_SH2.SchDoc
FILENAME:
66943
OF
994173 Y
NONE
3
2
C1
33 pF
GND
R1
5.6K
R2
15K
R18
15K
C2
0.01u
C3
0.01u
C4
0.01u
C5
0.01u
C13
0.01u
C19
0.01u
C9
100pF
C20
0.01u
C21
0.01u
C22
0.01u
C23
0.01u
C25
0.01u
C27
0.01u
C86
0.01u
2
3
4
1
T1
GND
GND
R5
47 OHM
R4
820 ohm
Q2
MMBT3904
Q4
MMBT3904
R3
22K ohm
R14
22K
GNDGND
GND
GND
GND
L1
+8VF
L2
C6
33 pF
C7
33 pF
GND GND GND
G
4
RF
3
G
5
IF
2
LO
6
G
1
MX1
L3 L4
C8
0.1uF
C12
0.1uF
C14
0.1uF
C28
0.1uF
C29
0.1uF
C30
0.1uF
C31
0.1uF
C11
100pF
C10
200pF
GND GND GND
GND
7
12
10
1
6
K1
OUT
O
ADJ
A
IN
I
U3
LM317LZ
+12V
R60
68 ohm
R61
51 ohm
R65
270 ohm
G
DS
Q5
VN2222LL
R17
10 K
GND
GND
R8F
GND
DNP
R13
GND GND
GND GND GND
GND
L12
22uH
R20
220 ohm
MAR-8
1
2
3
4
U1
GND
GND
GND
GND
GND
GND
D3
R16
2.2K
R58
2.2K
R6
2.2K
D17
BA482
D1
BA482
D2
BA482
R8F
L9
L10
T8F
GND
R15
6.8K
L6
R8
100ohm
T8F
GND
GND
R8F
GND
L5
YEL
C24
5.5-35pf
C17
50pF
C18
5pF
Y1
75MHZ
GND GND
C33
0.01u
C79
0.1uF
+12V
GND GND
C34
0.01u
C35
0.01u
C36
0.01u
C38
0.01u
C39
0.01u
C40
0.01u
+8VF +8V
R8F
T8F
GND
GND
GND
R8
T8GND
GND
GND
L9
4T
1T
Y1
L31
GND
SHIELD
TP1
GND
GND
OFF BOARD COMPONENT
CONNECTION
OFF BOARD COMPONENT
CONNECTION
OFF BOARD COMPONENT
CONNECTION
SYN1
RX IN
TX OUT
+12V
J1-3
+12V
MOUNTED ON J1
GR
L11
L27
L32
L33
L34
Q13
MMBT3906
R66
100
R67
100
C87
0.1uF
L35
10uH R8F
1
2
3
4
U4
BL051
Q1
MMBT5770
R12
2.2K
2
2
1
1
3V
D18
GBLC03C
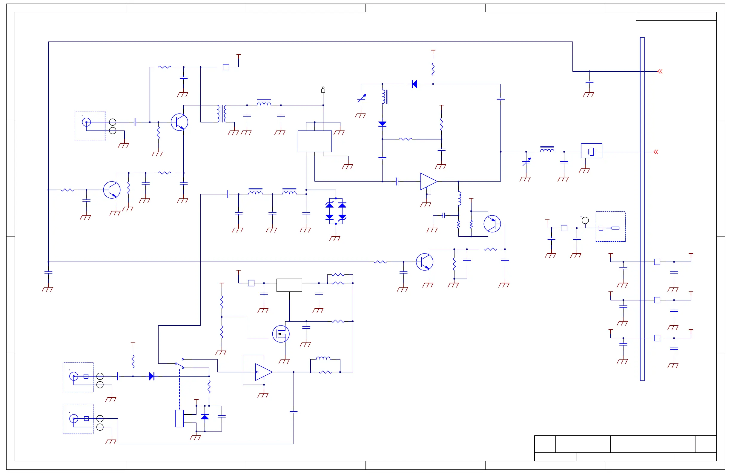
PRC1099A-MS
Figure 5-6
Mixer Board
Schematic Diagram 2 of 3
(994173 Rev. Y)
5-13

Other manuals for Datron PRC1099A

Related product manuals