EasyManua.ls Logo

Datron PRC1099A - Page 89

Datron PRC1099A
247 pages
Print Icon
To Next Page IconTo Next Page
To Next Page IconTo Next Page
To Previous Page IconTo Previous Page
To Previous Page IconTo Previous Page
Loading...
1
1
2
2
3
3
4
4
5
5
6
6
D D
C C
B B
A A
SIZE
DWG. NO.
FSCM NO.
REV
SEE SH 1 FOR REVISIONS
4/28/2016 3:14:26 PM
SCALE:
B
SHEET
994173Y_SH3.SchDoc
FILENAME:
66943
OF
994173 Y
NONE
3
3
Q10
MMBT5770
R28
15K
C66
0.01u
C68
0.01u
C69
0.01u
C70
0.01u
C71
0.01u
C72
0.01u
C50
0.01u
C61
0.01u
C62
0.01u
C63
0.01u
C59
0.01u
C57
0.01u
C48
0.01u
C51
0.01u
C54
0.01u
C55
0.01u
C56
0.01u
C47
0.01u
C49
0.01u
C46
0.01u
C43
0.01u
C76
0.01u
C77
0.01u
R44
47 ohm
R42
820 ohm
Q12
MMBT3904
Q9
MMBT3904
R30
22K
C42
0.1uF
C67
0.1uF
C75
0.1uF
C80
0.1uF
C81
0.1uF
C82
0.1uF
C83
0.1uF
C84
0.1uF
C85
0.1uF
R45
68 ohm
R27
270 ohm
R21
10 K
R22
10 K
R33
10 K
R38
10 K
R57
10 K
L16
22uH
L23
22uH
R24
220 ohm
R35
220 ohm
D12
1N4148
D16
1N4148
R43
2.2K
R46
2.2K
D11
BA482
D13
BA482
D7
BA482
R31
100ohm
R34
100ohm
R25
1K
R40
1K
YEL
C65
5.5-35pf
YEL
C58
5.5-35pf
YEL
C53
5.5-35pf
C44
3-10pf
23
4
1
T2
L14
L18
C45
68PF
GND
GND
GNDGNDGND
23
4 1
T4
3
4
2
1
Q8
BF998
3
4
2
1
Q7
BF998
3
3
4
4
2
2
1
1
Q11
BF998
GND
R23
4.7K
GND
R8
C52
7PF
R26
330K
GND
GNDGND
GND
R8
GND GNDGND
GND
GND
GND GND
GND
L9
GND
SYNTH 2
GND
L9
R29
3.3K
L20
GND
+8V
C60
.001uF
GND
GND
GND
GND
R32
100K
R36
100K
R54
33K
R55
100K
GND
T8
GND
GNDGND
GND
L22
C64
15pF
GNDGND
T8
GND
C74
22MF
GND
T8
GND
GND
R56
150K
GND
R8
GND
14
+CAR
8
ADJ
2
-SIG
4
BIAS
5
GAIN
3
-OUT
12
+OUT
6
-CAR
10
+SIG
1
U2
MC1496P
1
2
3
R37
500 ohm
GND
GND
R39
1.2K
R41
470 ohm
GND
GND
L25
100uH
R8
GND
GND
+8V
GND GND
R8
GND GND
T8
GND GND
L37
L38
L39
Y1
L31
4
63
2
1
7 8
T3
GND
SQ
J1-7
SQ
AGC
J1-8
AGC
+8V
J1-4
+8V
R8V
J1-5
R8V
T8V
J1-6
T8V
GND
J1-1
GND
ALC
J1-2
ALC
OFF BOARD COMPONENT
CONNECTION
MOUNTED ON J1
1650 KHZ
MOUNTED ON J1
MOUNTED ON J1
GR
L15
L13
L17
L19
L21
L24
L26
L28
L31
L29
L30
R68
0 OHM
C73
0.01u
R53
1K
R50
2.2K
R48
2.2K
R52
47 ohm
R49
3.3K
1
2
3
R51
500 ohm
R47
390 ohm
D15
BA482
D14
BA482
GND
GND
GND
GND
(AME OPTION ONLY)
AME
J1-9
AME
OFF BOARD COMPONENT
CONNECTION
L9
1650 KHZ IN
MOUNTED ON J1
PRC1099A-MS
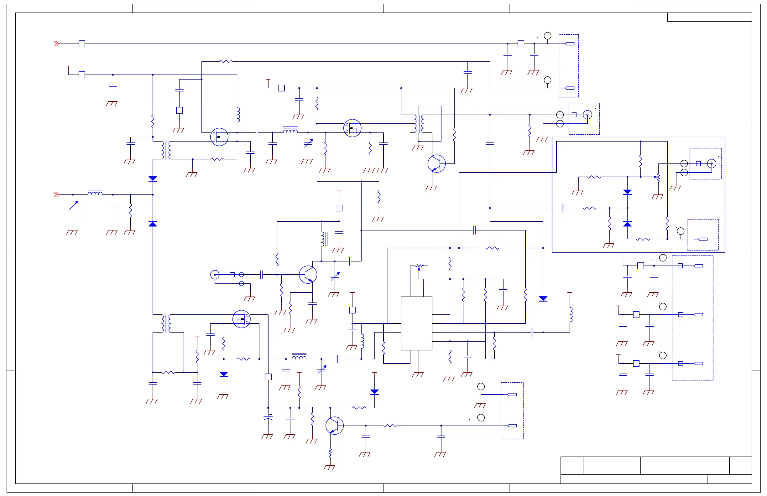
Figure 5-7
Mixer Board
Schematic Diagram 3 of 3
(994173 Rev. Y)
5-15

Other manuals for Datron PRC1099A

Related product manuals