EasyManua.ls Logo

DCS RF48SS - Page 54

DCS RF48SS
74 pages
Print Icon
To Next Page IconTo Next Page
To Next Page IconTo Next Page
To Previous Page IconTo Previous Page
To Previous Page IconTo Previous Page
Loading...
55
5-1. How to run Test Mode
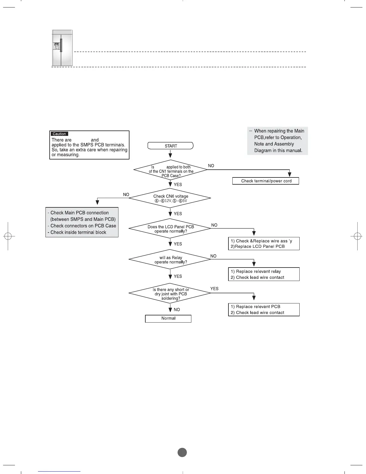
AC115V DC160V
AC115V
1.When the refrigerator is not turned on
BRANDSOURCE-SM(EN) 2007.1.23 10:32 AM 페이지55

Related product manuals