EasyManua.ls Logo

Delta ASD-B2-1521-B - Wiring Method

Delta ASD-B2-1521-B
345 pages
Print Icon
To Next Page IconTo Next Page
To Next Page IconTo Next Page
To Previous Page IconTo Previous Page
To Previous Page IconTo Previous Page
Loading...
Chapter 3 Wiring ASDA-B2
3-4 Revision May, 2018
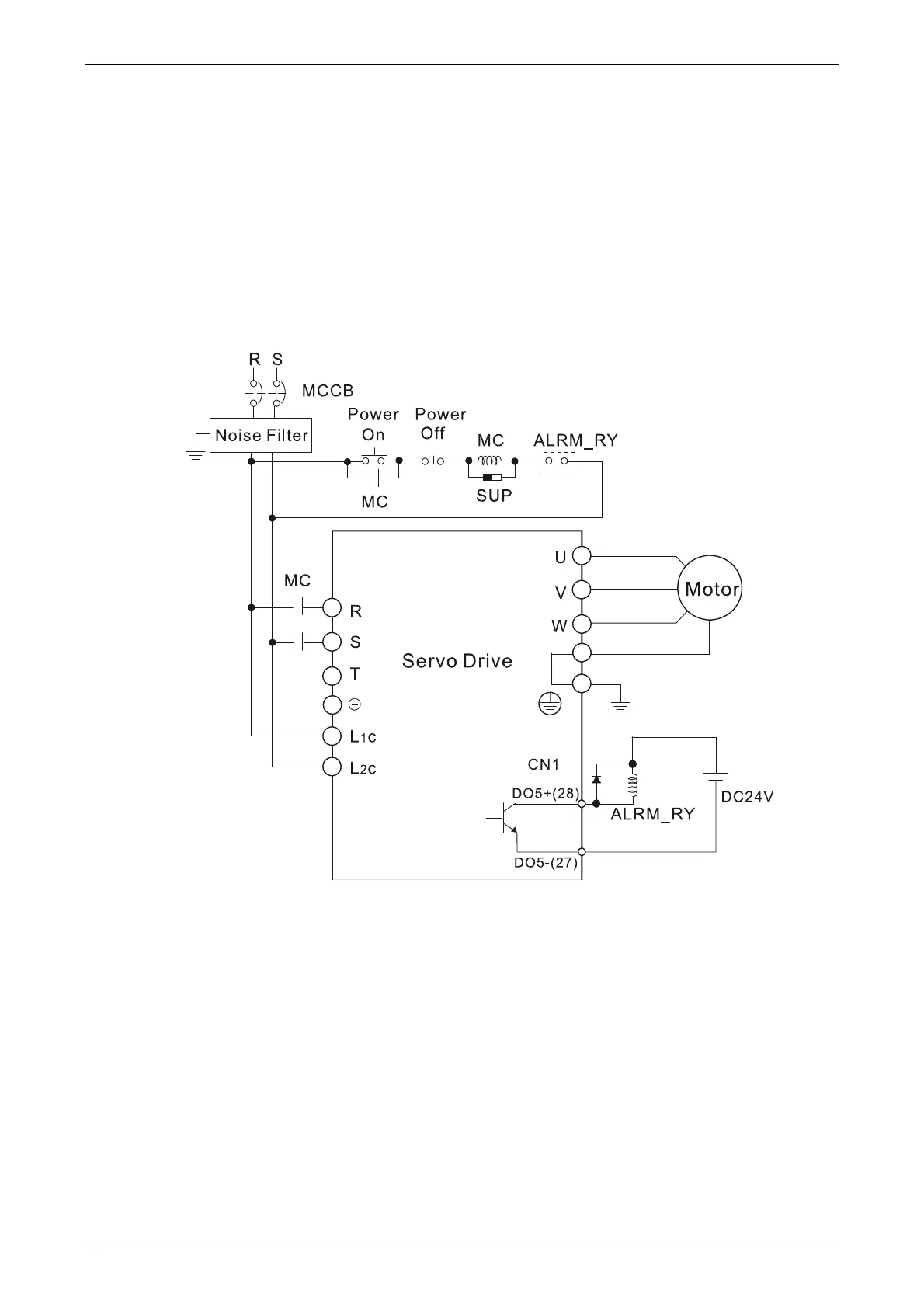
3.1.3 Wiring Method
The wiring method is divided into single-phase and three-phase. Single-phase is for 1.5
kW and the model below 1.5 kW. In the diagram below, Power On is contact a, Power Off
and ALRM_RY are contact b. MC is the coil of magnetic contactor and self-remaining
power and is the contact of main power circuit.
Wiring Method of Single-phase Power Supply (suitable for 1.5 kW and models below
1.5 kW)

Table of Contents

Related product manuals