EasyManua.ls Logo

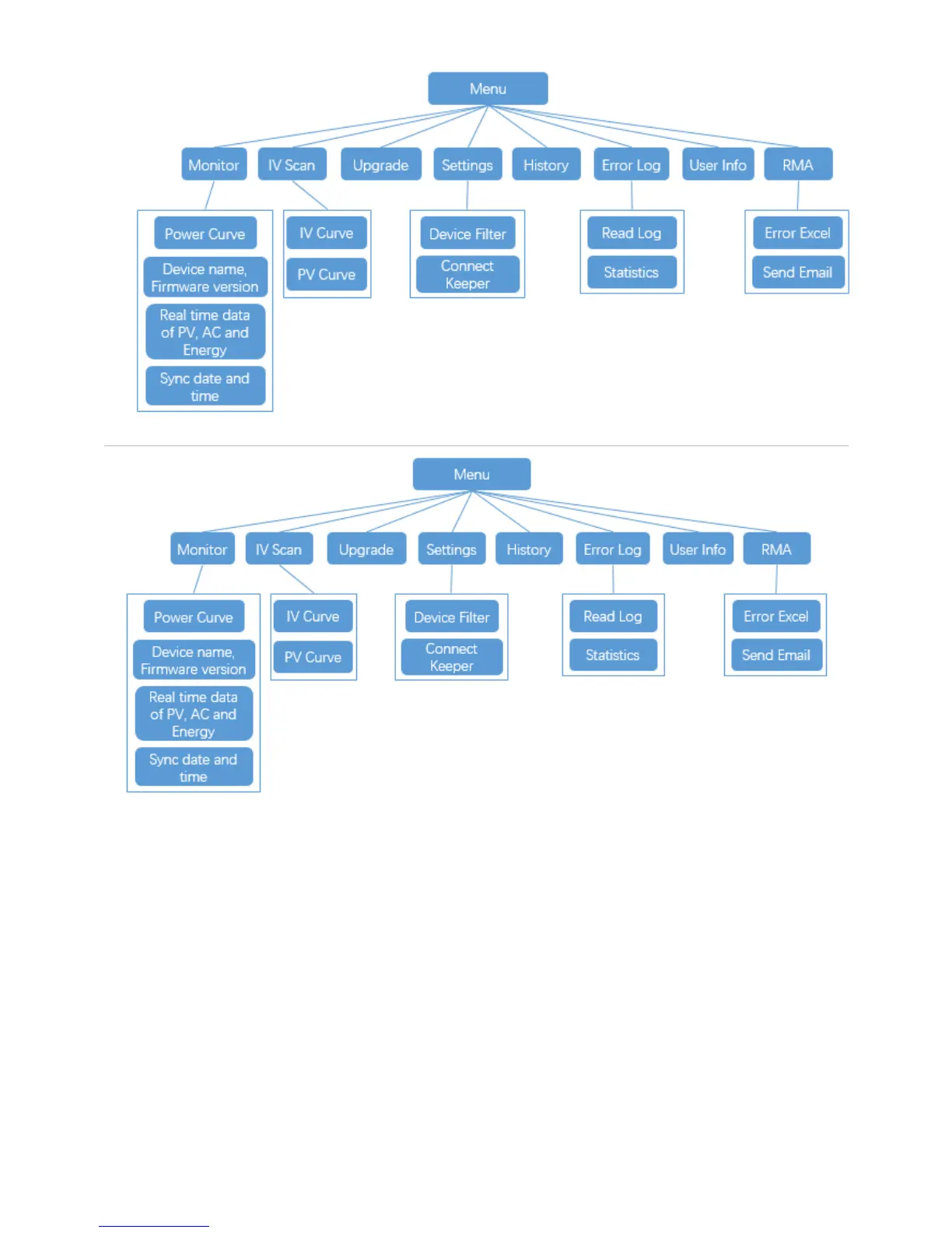
Delta AU Series - IV Scan Functionality

Delta AU Series
58 pages
To Next Page IconTo Next Page
To Next Page IconTo Next Page
To Previous Page IconTo Previous Page
To Previous Page IconTo Previous Page
Loading...
34

Related product manuals