EasyManua.ls Logo

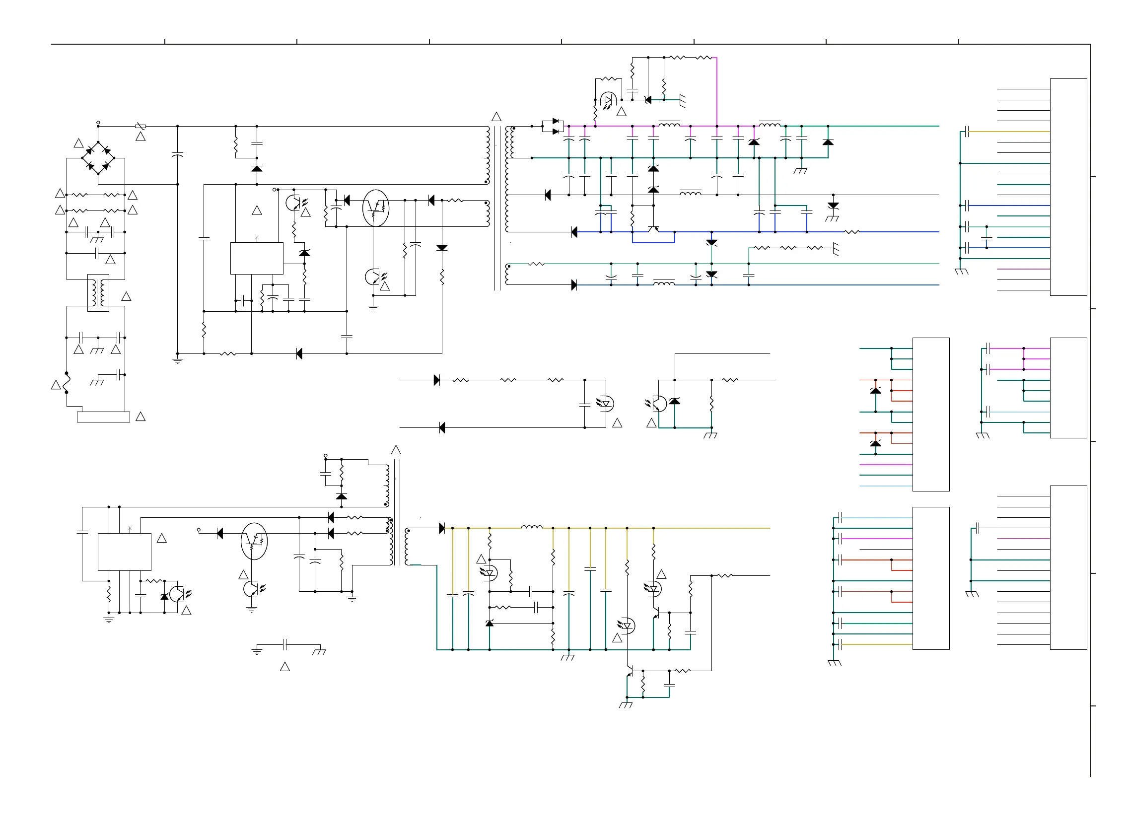
Denon DBP-1611UD - Schematic Diagrams; Power Supply and Voltage Regulation Schematics

Denon DBP-1611UD
74 pages
To Next Page IconTo Next Page
To Next Page IconTo Next Page
To Previous Page IconTo Previous Page
To Previous Page IconTo Previous Page
Loading...
43
PS_ON
L+
L-
L+ 5.5V_STBY
MOTOR+12V
+F
-F
+12V
5.5V_STBY
AC_DET
L-
LED_A
LED_B
W_REMOTE
IR
5.5V_STBY
KEY_INA
VFD_STB
GND
VFD_CLK
GND
VFD_DATA
-32V
GND
-F
GND
GND
3.3V
KEY_INB
STBY_KEY
A+9V
GND
A-9V
A-9V
GND
A+9V
GND
GND
GND
MOTOR+12V
MGND
5.5V_STBY
AC_DET
PS_ON
STBY_KEY
KEY_INB
3.3V
VFD_DATA
GND
VFD_CLK
GND
VFD_STB
KEY_INA
IR
W_REMOTE
LED_B
LED_A
-12V
+F
+5V_A
+5V_B
GND
+12V
GND
-12V
GND
+5V_A
GND
+5V_B
GND
-32V
VCC
VCC
VIN
VIN
!
!
!
!
!
!
! !
!
0.5A
JAMP
0.14A
0.14A
0.05A
0.5A(Peak 2A)
!
!
!
!
!
Φ22×35mm
mm0.2 NIP9mm0.2 NIP41
!
!
!
!
! !
!
!
!
!
!
!
!
!
!
C57
NC
C57
NC
R40
10K
R40
10K
C19
470pF/250V/Y1
C19
C10
0.1uF
C10
0.1uF
C35
0.22uF/275V
C35
C51
104
C51
104
ZD4
6.8V/2W
ZD4
6.8V/2W
R15
12k/1%
R15
12k/1%
C36
NC
C36
NC
R42
1.8k
R42
1.8k
C3
1uF
C3
1uF
R1
1.5k
R1
1.5k
+
C1
2200uF/25V
+
C1
2200uF/25V
C53
NC
C53
NC
R31
0?
R31
0?
C38
104
C38
104
D3
FR107
D3
FR107
C20
1000pF/1kV
C20
1000pF/1kV
+
C62
47uF/50V
+
C62
47uF/50V
R18 56k
R27
4.7 1/8W
R27
4.7 1/8W
12
U7A
PC817
U7A
PC817
C40
104
C40
104
R24
NC
R24
NC
R10
NC
R10
NC
C48
104
C48
104
+
C8
180uF/400V
+
C8
180uF/400V
R32
12k/1%
R32
12k/1%
C6
NC
C6
NC
C24
NC
C24
NC
+12V
1
+12V
2
+12V
3
GND
4
GND
5
GND
6
-12V
7
GND
8
GND
9
JP5JP5
R3
NC
R3
NC
R66
NC
R66
NC
2 3
1
U8
TL431
U8
TL431
R56
10k 1%
R56
10k 1%
ZD1
15V/2W
ZD1
15V/2W
R12
0.33R/2W
R12
0.33R/2W
R59
22R/1/8W
R59
22R/1/8W
+
C30
470uF/16V
+
C30
470uF/16V
C46
NC
C46
NC
R34 0R34 0
D14
RK36
D14
RK36
C70 104C70 104
C25
NC
C25
NC
R23
1.8k
R23
1.8k
C9
0.1uF
C9
0.1uF
R2
33k/2W
R2
ZD10
15V/2W
ZD10
15V/2W
ZD8
NC(7.5V/0.5W)
ZD8
NC(7.5V/0.5W)
+
C17
47uF/50V
+
C17
47uF/50V
C50 104C50 104
+
C31
220uF/10V
+
C31
220uF/10V
D5 FR107D5 FR107
R20
120k
R20
120k
C32
NC
C32
NC
R33
1.5K
R33
1.5K
+
C63
47uF/50V
+
C63
47uF/50V
R4
2M
R4
2M
L8 3uH/1AL8 3uH/1A
GND
1
GND
2
GND
3
+5V_A
4
+5V_A
5
+5V_A
6
GND
7
GND
8
+5V_B
9
+5V_B
10
GND
11
A+9V
12
GND
13
A-9V
14
JP6JP6
R41
10k 1%
R41
10k 1%
+
C55
220uF/10V
+
C55
220uF/10V
R9
1k
R9
1k
C47
104
C47
104
C60
0.1UF
C60
0.1UF
C64
10nF/50V
C64
10nF/50V
MTZJ33B T77
C7
104
C7
104
D13
NC
D13
NC
21
3
Q2
2SC1815
Q2
2SC1815
C23
NC
C23
NC
BR
2
GND
3
FB/OLP
4
VCC
5
6
6
D/ST
7
S/OCP
1
D/ST
8
U5
STR-A6059H
U5
STR-A6059H
D11
IN4007
D11
IN4007
C71 104C71 104
21
3
Q5
2SC1815
Q5
2SC1815
R8
1.2k
R8
1.2k
2
1
3
4
-
+
BD1
RBV1506
-
+
BD1
RBV1506
ZD9
6.8V/2W
ZD9
6.8V/2W
+
C15
NC(100uF/16V)
+
C15
NC(100uF/16V)
C42
470pF/250V/Y1
C42
D15
FR107
D15
FR107
L2 3uH/2AL2 3uH/2A
L1
3uH/5A
L1
3uH/5A
R6
2M
R6
2M
+
C34
100uF/10V
+
C34
100uF/10V
D12
IN4007
D12
IN4007
C56 NCC56 NC
3 4
U2B
PC817
U2B
PC817
R29
2K
R29
2K
R11
2M
R11
2M
D9
FR107
D9
FR107
+
C27
2.2uF/50V
+
C27
2.2uF/50V
R19
120k
R19
120k
R37 27kR37 27k
NC
2
S/GND
3
VCC
4
SS/OLP
5
FB
6
OCP/BD
7
D
1
IC1
STR-W6753
IC1
STR-W6753
12
U6A
PC817
U6A
PC817
R7
1k
R7
1k
SF34
R35 0R35 0
R17
47k
R17
47k
R43
2.2R 1/4W
R43
2.2R 1/4W
C65
0.1uF
C65
0.1uF
R28
220
R28
220
C11
NC
C11
NC
R5
2M
R5
2M
C44
0.1uF/50V
C44
0.1uF/50V
4
8
6
15
16
11
10
2
13
14
9
12
T1
EER28
T1
EER28
R39
2.2R/0.5W
R39
2.2R/0.5W
C66
1000pF/250V
C66
1000pF/250V
C45
104
C45
104
D17
FR107
D17
FR107
T
TH1
2D22
T
TH1
2D22
R55 10KR55 10K
D6
FR107
D6
FR107
C43
470pF/250V/Y1
C43
3
1
2
Q6
DTA114EUA
Q6
DTA114EUA
C28
100nF/100V
C28
100nF/100V
L5
4uH/0.5A
L5
4uH/0.5A
A-9V
1
GND
2
A+9V
3
GND
4
VCCP_A
5
VCCP_A
6
GND
7
VCCP_B
8
VCCP_B
9
GND
10
M12V
11
MGND
12
5.5V_STBY
13
JP2
13PIN/PH/2.0mm
JP2
13PIN/PH/2.0mm
12
U2A
PC817
U2A
PC817
3
1
2
Q3
NC
Q3
NC
C61
0.1uF
C61
0.1uF
R25
1.8k
R25
1.8k
C33
NC
C33
NC
D20
FR107
D20
FR107
AC_DET
1
PS_ON
2
STBY_KEY
3
KEY_INB
4
3.3V
5
VFD_DATA
6
GND
7
VFD_CLK
8
GND
9
VFD_STB
10
KEY_INA
11
IR
12
W_REMOTE
13
LED_B
14
LED_A
15
JP4
15PIN/FFC/1.0mm
JP4
15PIN/FFC/1.0mm
ZD6
NC
ZD6
NC
L4
4uH/0.5A
L4
4uH/0.5A
12
F2AL/250V
F1
F2AL/250V
F1
D4
FR107
D4
FR107
D10
NC
D10
NC
2
4
5
9
7
1
3
T2
EI16
T2
EI16
R22
3.3k/1%
R22
3.3k/1%
C2
1uF
C2
1uF
+
C58
220UF/10V
+
C58
220UF/10V
C68
104
C68
104
C29
6800pF/50V
C29
6800pF/50V
R30
NC
R30
NC
C18
470pF/250V/Y1
C18
C73
NC
C73
NC
+
C13
1000uF/25V
+
C13
1000uF/25V
C26
470pF/50V
C26
470pF/50V
3 4
U1B
PC817
U1B
PC817
C4
10nF/1kV
C4
10nF/1kV
ZD7
MTZJ3.6/1W
ZD7
MTZJ3.6/1W
+
C16
1000uF/16V
+
C16
1000uF/16V
R16 1.5kR16 1.5k
C59
NC
C59
NC
ZD2
5.6V/0.5W
ZD2
5.6V/0.5W
C69 104C69 104
R51
2k
R51
2k
C41
104
C41
104
C37
104
C37
104
3 4
U6B
PC817
U6B
PC817
R14
560/1%
R14
560/1%
R38
NC
R38
NC
C49
104
C49
104
1
1
2
2
JP1
AC_IN
JP1
AC_IN
R21
120k
R21
120k
C39
104
C39
104
+
C5
2200uF/25V
+
C5
2200uF/25V
D7
RK36
D7
RK36
12
U4A
PC817
U4A
PC817
C14
NC
C14
NC
ZD5
NC
ZD5
NC
C54
15pF/1KV
C54
15pF/1KV
R26
NC
R26
NC
R36
10k
R36
10k
R13 100/1WR13 100/1W
C72
NC
C72
NC
+
C21
100uF/63V
+
C21
100uF/63V
3 4
U4B
PC817
U4B
PC817
+
C52
47uF/50V
+
C52
47uF/50V
4
1
2
3
L6
50mH/1.5A
<Designator>
L6
<Designator>
ZD3
NC
ZD3
NC
3
12
Q7
DTA114EUA
TO92
Q7
DTA114EUA
TO92
1
2
3
D8
FMEN-210A
D8
FMEN-210A
+
C22
100uF/63V
+
C22
100uF/63V
C12
1uF
C12
1uF
D16
FR107
D16
FR107
3 4
U7B
PC817
U7B
PC817
U3 TL431U3 TL431
W_REMOTE
3
IR
4
5V_STB
5
KEY_INA
6
VFD_STB
7
GND
8
VFD_CLK
9
GND
10
VFD_DATA
11
LED_B
2
-32V
12
GND
13
-F
14
GND
15
+F
16
GND
17
3.3V
18
KEY_INB
19
STBY_KEY
20
LED_A
1
JP3
20PIN/FFC/1.0mm
JP3
20PIN/FFC/1.0mm
1
2
U1A
PC817
U1A
PC817
JMP13 0
GND
+12V,+9V
+5V
-12V,-9V
5.5V_STBY
-32V
+F
-F
3.3V
MOTOR+12V
54321
A
B
C
D
E
F
SCEMATICDIARAMS(117)
f

Table of Contents

Other manuals for Denon DBP-1611UD

Related product manuals