EasyManua.ls Logo

Denon DBP-1611UD

Denon DBP-1611UD
74 pages
To Next Page IconTo Next Page
To Next Page IconTo Next Page
To Previous Page IconTo Previous Page
To Previous Page IconTo Previous Page
Loading...
6
AUDIODATASINALLINE
AMUTE
AOSDATA4
AOMCLK
AOLRCK
AOBCK
AOSDATA0
AOSDATA0
AOSDATA4 AOBCK
AOLRCK
MIX2CH_AMUTE
AOMCLK
ML_OUT
MCU_AMUTE
MT8530_AMUTE
MCU_AMUTE
AMUTE MT8530_AMUTE
MCU_AMUTE
DEMP0 DEMP1
DEMP1
DEMP0
MIX2CH_AMUTE
MR_OUT
A_GND
A_GND
A_GND
A_GND
A_GND
A_GND
MIX_+5V_DAC
A_GND
A_GND
A_GND
-12VA
MIX_+5V_DAC
MIX_OP+12V
MIX_OP-12V
+12VA
A_GND
A_GND
A_GND
MIX_+5V_DAC
A_GND
A_GND
MIX_+5V_DAC MIX_+5V_DAC
MIX_OP-12V
A_GND
A_GND
A_GNDA_GND
MIX_OP+12V
A_GND
A_GND
A_GND
MIX_OP-12V
A_GND
5V_STBY
MIX_OP+12V
A_GND
A_GND
MIX_OP+12V
AMUTE [4,6]
AOSDATA4 [4]
AOMCLK [4]
AOLRCK [4]
AOBCK [4]
AOSDATA0 [4]
MCU_IO_4 [13]
ML_OUT [11]
MR_OUT [11]
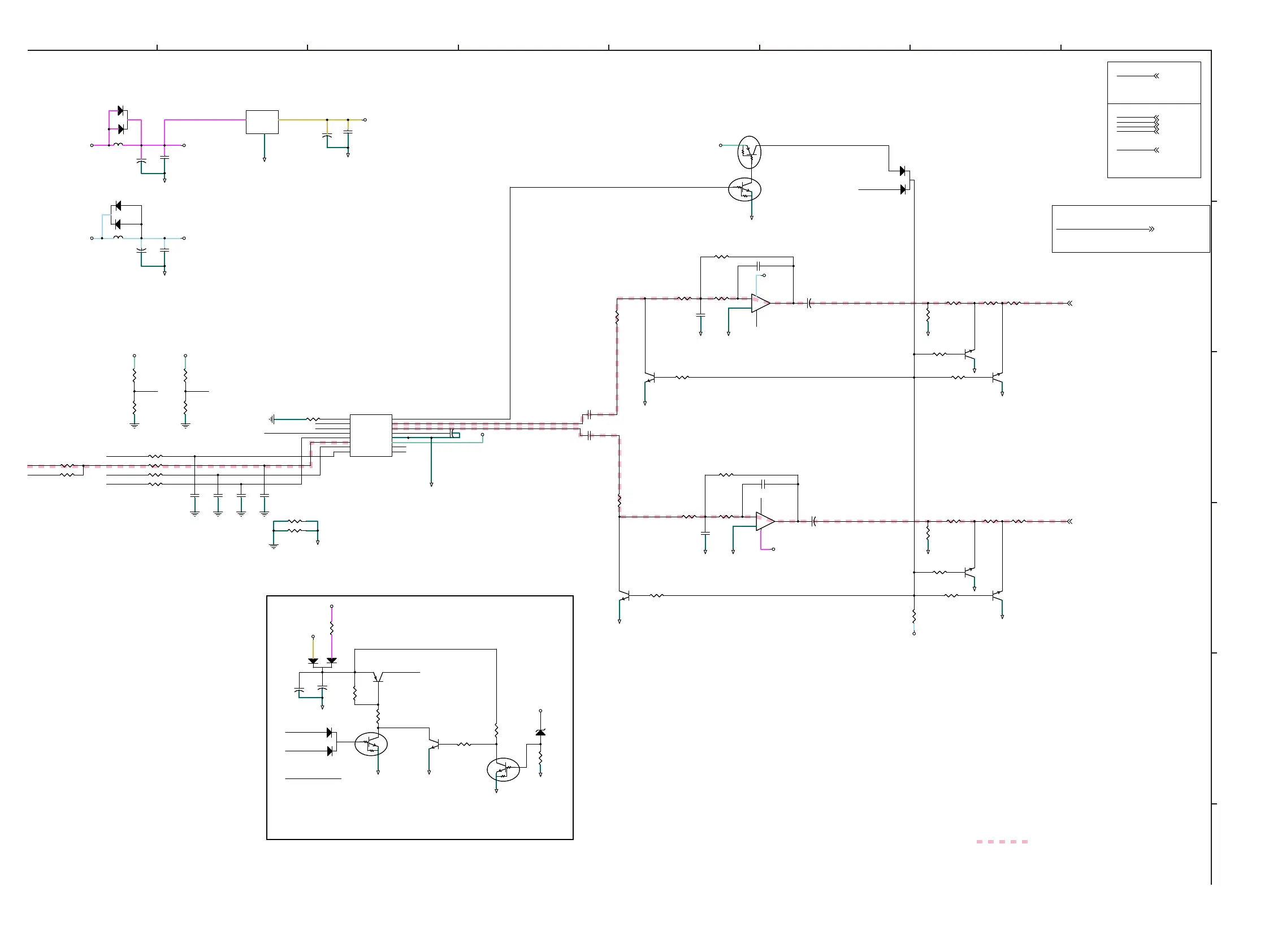
AUDIO CNT
AUDIO I2S
Only 2 channel: AOSDATA0;
Down-Mix: AOSDATA4
PCM1781: I2S Format;
MIX 2CH L/R
AUDIO
D8,L11.5,pitch3.5/Lead
D8,L11.5,pitch3.5/Lead
D8,L11.5,pitch3.5/Lead
1.0x0.5mm/SMD
1.0x0.5mm/SMD
---2010.04.15
---2010.04.15
---2010.04.15
---2010.05.08
+
CE20
100uF/50v
+
CE20
100uF/50v
R89
47K_1/4W
R89
47K_1/4W
R123
47K
R123
47K
R963
22k
R963
22k
Q18
2N3904
Q18
2N3904
1
3 2
R85
10K
R85
10K
R124
100_1/4W
R124
100_1/4W
R965
22k
R965
22k
R139
10K
R139
10K
R80 0R80 0
Q13
KTA1268
Q13
KTA1268
1
3 2
C25
33pF
C25
33pF
+
CE31
470uF/16v
+
CE31
470uF/16v
R968
4.7k
R968
4.7k
CB12
0.1uF
CB12
0.1uF
R955 0/NCR955 0/NC
C539
10uF/16v
C539
10uF/16v
D866
7.5V_ZENER
D866
7.5V_ZENER
C967 220pF±5%/50VC967 220pF±5%/50V
Q22
DTA114EUA
Q22
DTA114EUA
1
3 2
Q21
DTC114/EUA
Q21
DTC114/EUA
1
3 2
R126
4.7K
R126
4.7K
Q12
DTC114EUA
Q12
DTC114EUA
1
3
2
R964
8.2k
R964
8.2k
R135
NC
R135
NC
D3
1SS301
D3
1SS301
1
3
2
L7NC L7NC
C968
220pF±5%/50V
C968
220pF±5%/50V
R140
1K
R140
1K
Q25
KTC2875
Q25
KTC2875
1
3 2
Q16
DTC114EUA
Q16
DTC114EUA
1
3 2
R78 33R78 33
R79 0R79 0
R132
47K_1/4W
R132
47K_1/4W
R966
8.2k
R966
8.2k
Q11
KTC2875
Q11
KTC2875
1
32
R957
39K
R957
39K
+
CE24
100uF/50v
+
CE24
100uF/50v
C24
15pF
C24
15pF
C540
10uF/16v
C540
10uF/16v
+
CE18
470uF/16v
+
CE18
470uF/16v
CB8
0.1uF
CB8
0.1uF
R136
2.2k
R136
2.2k
R122
0
R122
0
R67 33R67 33
+
-
U801B
BA15218F
+
-
U801B
BA15218F
5
6
7
8 4
CB16
0.1uF
CB16
0.1uF
R116 33R116 33
U702
NJM78L05uA
SOT-89
U702
NJM78L05uA
SOT-89
GND
2
OUT
3
IN
1
D4
1SS301
D4
1SS301
1
3
2
C22
33pF
C22
33pF
D7
1SS301
D7
1SS301
1
3
2
+
-
U801A
BA15218F
+
-
U801A
BA15218F
3
2
1
8 4
R133
2.2K
R133
2.2K
R90
2.2K
R90
2.2K
R83
2.2K
R83
2.2K
R9510_1/4WR9510_1/4W
R117
2.2K
R117
2.2K
R138
NC
R138
NC
Q26
KTC2875
Q26
KTC2875
1
3 2
R22
100_1/4W
R22
100_1/4W
+
CE23
100uF/50v
+
CE23
100uF/50v
R84
10K
R84
10K
R130
100K
R130
100K
C964 39pF±5%/50VC964 39pF±5%/50V
+
C77
100uF/50v
+
C77
100uF/50v
R134 10KR134 10K
L6
NC
L6
NC
C965 39pF±5%/50VC965 39pF±5%/50V
Q20
KTC2875
Q20
KTC2875
1
32
R137
10K
R137
10K
R121
2.2k
R121
2.2k
R74 33R74 33
+
C75
100uF/50v
+
C75
100uF/50v
R954 0R954 0
R93 100_1/4WR93 100_1/4W
C23
33pF
C23
33pF
U802
PCM1781
U802
PCM1781
FMT
1
DEMP0
2
DEMP1
3
MUTE
4
SCK
5
DATA
6
BCK
7
LRCK
8
TEST
9
NC
10
VCC
11
AGND
12
VCOM
13
VOUTR
14
VOUTL
15
ZEROA
16
R956
39K
R956
39K
D5
1SS301
D5
1SS301
1
3
2
D6
1SS301
D6
1SS301
1
3
2
R88 100_1/4WR88 100_1/4W
+
CE17
10uF/50v
+
CE17
10uF/50v
Q15
KTC2875
Q15
KTC2875
1
32
Q17
KTC2875
Q17
KTC2875
1
32
R967
4.7k
R967
4.7k
R66 10_1/4WR66 10_1/4W
54321
A
B
C
D
E
F
SCEMATICDIARAMS(1417)

Table of Contents

Other manuals for Denon DBP-1611UD

Related product manuals