EasyManua.ls Logo

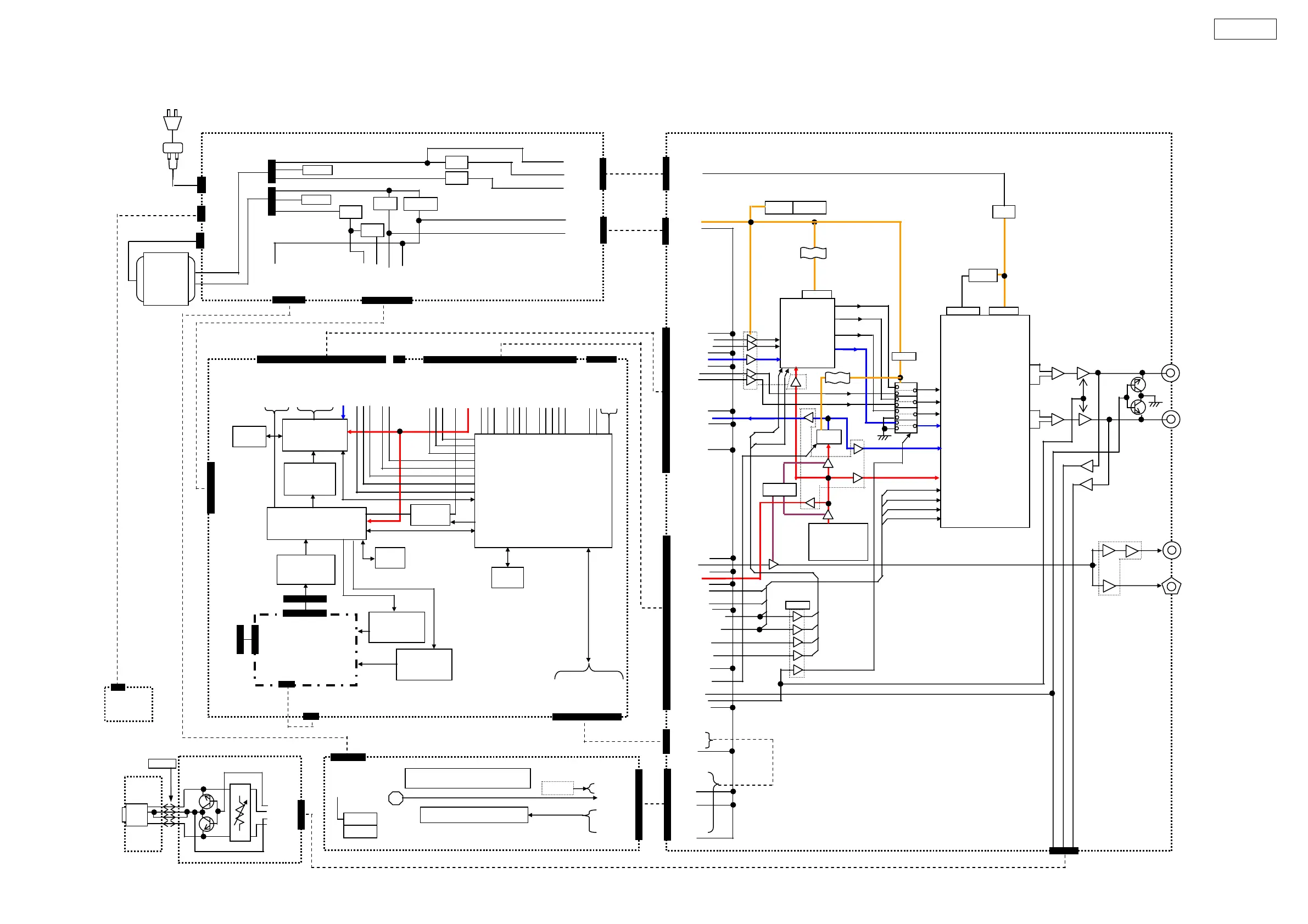
Denon DCD-1500AE - Block Diagrams; Unit Block Diagrams Overview

Denon DCD-1500AE
88 pages
Print Icon
To Next Page IconTo Next Page
To Next Page IconTo Next Page
To Previous Page IconTo Previous Page
To Previous Page IconTo Previous Page
Loading...
19
DCD-SA11
BLOCK DIAGRAM
1U-3714-2
POWER UNIT
CX023
(BLK)
CX082
(8)+12V_M1
(7)GND_M
(6)+8V_M1
(5)GND_M
(4)+5V_A
(3)GND_A
(2)+5V_B
(1)GND_B
(1)+5V_U
(2)GND_DISP
(3)32V
(4)F+
(5)F
7805
2412
7812
7912
7808
CX024
(BLU)
CX026
(WHT)
CX081
CX051
5P-PH
CX054
(1)+16V_MU
(2)GND_RL
(3)+12V_A
(4)GND_A
(5)12V_A
<FL Display15-BT-101GNK>
FL Dri
ve
r
;
M
66005
-
000
1AHP
1U-3714-1 DISPLAY UNIT
(Remocon)
<KEY>
CY052
5P-PH
CY112
(11)KEY2
(10)KEY1
(9)KEY0
(9)GND_+5V
(7)REMOTE
(6)GND_+5V
(5)FRES
(4)FCEN
(3)FCLK
(2)FDAT
(1)GND_5V
1U-3714-5
P.SW UNIT
CY024
BA330FP
GND_A
GND_D
BD9702
(1)+5V_U
(2)GND_DISP
(3)32V
(4)F+
(5)F
MUT1
H/P OUT
(1)MUT1
(2)H/P_L
(3)GND_A
(4)H/P_R
1U-3624
SACD MODULE INIT
CXD2753
(SACD Dec)
CXD1885
(F/E Prosessor)
PLD
EPM3128
DVD DRIVE MECH
TD-5HP-D6-DE
CXD1881
(RF Am
p
)
FAN8042
(Act Driv)
AN8471
(Spi Driv)
CX241
(27)DIR_RST2
(26)ROM_RST
(25)VPP
(24)GND
(23)SPDIF
(22)GND
(21)MCLK
(20)GND
(19)DLINKCD
(18)DL_ON
(17)DIT_CE
(16)GND
(11)~(15)
(10)RST2
(19)DSCLK
(20)DSDI
(7)GND
(6)DSRST1
(5)DSCS1
(4)EXT/INT
(3)MUT1
(2MODE
(1)GND
MCLK
768FS
SPDIF
(29)GND
(28)PCM_DATA
(27)PCM_LRCK
(26)GND
(25)PCM_BCK
(24)GND
(23)DSAL
(22)DSAR
(21)DSALS
(20)DSARS
(19)DSAC
(18)DSASW
(17)GND
(16)DSDBCK
(15)GND
(14) SEL4fs
(13)RST3
(12)DSD/PCM
(11)GND
(10)EXT_SEL
(9)~(7)AL_Test3
(6)~(1)OPEN
(1)CD_SEL
(2)DSD_NORM
(3)AL_Test3
(4)AL_Test4
(5)AL_Test5
CX151
1M
SRAM
16M
SDRAM
16M
DRAM
CX052
ucon
M30625FGPGP
(1)KEY2
(2)KEY1
(3)KEY0
(4)GND
(5)REMOCON
(6)GND
(7)FRRST
(8)FCS
(9)FCLK
(10)FDAT
(11)GND
29PFFC
27PFFC
5PZH (OPEN)
(1)+12V_M1
(2)GND_M
(3)+8V_M1
(4)GND_M
(5)+5V_A
(6)GND_A
(7)+5V_B
(8)GND_B
11P FFC
(9)~(7)AL_Test3/4/5
PURE
DIRECT
H/P VR
CY042
4P-PH
1U-3713-3 H/P UNIT
1U-3713-1
AUDIO UNIT
CX042
4P-PH
A
NALOG OUT
OPT OUT
DIGITAL OUT
COAX OUT
DSD1791
DARD
MODE
MUT1
SO1L
DBCK
LRCK
PBCK
SCK
DSD/DXP_DI
DSD/DXP_CL
DSD_CS
DSD_RST
7805
BA033
Vou t_+L
Vou t_L
Vou t_+R
Vou t_R
Lch
Rch
GND_D1
MODE
157
33.8688MHz
Master
CLOCK
DXP6001AF
SO1R
DSAL
(1)+16V_MU
(2)GND_RL
(3)+12V_A
(4)GND_A
(5)12V_A
(1)GND_D1
(2)PCM_DATA
(3)PCM_LRCK
(4)GND_D1
(5)PCM_BCK
(6)GND_D1
(7)DSAL
(8)DSAR
(9)DSALS(OPEN)
(10)DSARS(OPEN)
(11)DSAC(OPEN)
(12)DSASW(OPEN)
(13)GND_D1
(14)DSDBCK
(15)GND_D1
(16)SEL_4fs(OPEN)
(17)RST3(OPEN)
(18)DSD/PCM(OPEN)
(19)GND_D1
(20)EXTSEL(OPEN)
(21)~(23)(OPEN)
(24)~(29)(OPEN)
(1)DIR_RST2(OPEN)
(2)ROM_RST(OPEN)
(3)VPP(OPEN)
(4)GND_D1
(5)SPDIF
(6)GND_D1
(7)MCLK
(8)GND_D1
(9)DSD_RST
(10)DL_ON(OPEN)
(11)DSD_CS
(12)GND_D1
(13)DSD/DXP_CL
(14)(DIR_INT(OPEN)
(15)DSD/DXP_DI
(16)DIR_DO(OPEN)
(17)DXP_CS
(18)RST2(OPEN)
(19)DXP_RST
(20)DIR_DI(OPEN)
(21)GND_D1
(22)DF_RST(OPEN)
(23)GAL_RST
(24)EXT/INT(OPEN)
(25)MUT1
(26)MODE
(27)GND_D1
CY051
5P-PH
CY291
29PFFC
(25)DSDL
(24)DSDR
(1)PLRC
K
(2)PBC
K
TRANS
DXP_RST
+3.3V_D2 +5V_A1
+5V_D2
7WHCU04
74HCT7007
7SHU04
74HCT7007
JUMPER
1U-3413-4
H/P UNIT
CX035
(1)+5V_D1
(2)GND_D1
(3)+5V_DO
(4)GND_DO
(1)+5V_D1
(2)GND_D1
(3)+5V_DO
(4)GND_DO
CX041
4P-PH
11A12111A121
BA033
+3.3V_D1
7WHCU04
64fs
+5V_D1
1
12
GAL16
(1)KEY2
(2)KEY1
(3)KEY0
(4)GND
(5)REMOCON
(6)GND
(7)FRRST
(8)FCS
(9)FCLK
(10)FDAT
(11)GND
11A121
74HCT7007
+3.3V_D1
+5V_D1
(11)KEY2
||
(2)FDAT
(1)GND
CX112
CY111
(4)DBC
GAL_RST
CY041
4P-PH
+3.3V
CY271
27PFFC

Table of Contents

Other manuals for Denon DCD-1500AE

Related product manuals