EasyManua.ls Logo

Denon DRA-201SA - Collegamento Delle Antenne

Denon DRA-201SA
122 pages
Print Icon
To Next Page IconTo Next Page
To Next Page IconTo Next Page
To Previous Page IconTo Previous Page
To Previous Page IconTo Previous Page
Loading...
56
ITALIANO
3
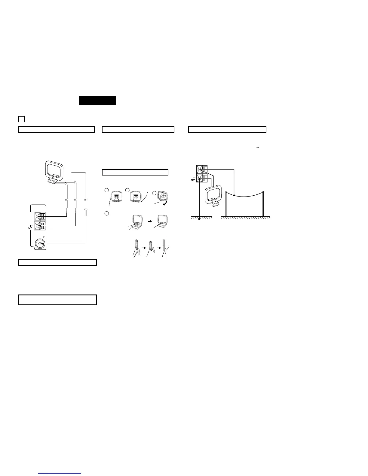
COLLEGAMENTO DELLE ANTENNE
Installazione dill’antenna FM per interni
Sintonizzare una stazione FM (vedere a pagina 64),
posizionare l’antenna in modo da ridurre al minimo
qualsiasi disturbo o distorsione, quindi fissare l’estremità
dell’antenna in tale posizione utilizzando del nastro
adesivo o un perno.
Installazione dell’antenna AM a telaio
Sintonizzare una stazione AM (vedere a pagina 64) e
collocare l’antenna il più lontano possibile dal sistema per
ridurre al minimo qualsiasi disturbo o distorsione. In alcuni
casi è preferibile invertire le polarità. Non è possibile
ricevere in modo soddisfacente le trasmissioni AM se
l’antenna a telaio non è collegata o se viene collocata
vicino a oggetti metallici.
Collegamento di un’antenna FM per esterni
Nel caso in cui non sia possibile ottenere una buona
ricezione con l’antenna FM in dotazione, utilizzate
un’antenna FM per esterni. Collegate un connettore IEC al
cavo coassiale e l’antenna al terminale FM COAX (75
/ohm).
Selezione del luogo di installazione
dell’antenna FM per esterni
Posizionare l’antenna nella direzione del trasmettitore
della stazione radiofonica scegliendo la posizione
ottimale, ossia quella in cui la ricezione non viene
disturbata da montagne o palazzi circostanti.
Non installate l’antenna al di sotto di linee elettriche.
Questo potrebbe essere estremamente pericoloso,
poiché la linea elettrica potrebbe venire in contatto con
l’antenna.
Installate l’antenna lontano dalla strada e dai binari
ferroviari per evitare il rumore generato dalle automobili
o dai treni.
Non installate l’antenna troppo in alto, poiché potrebbe
essere colpita dai fulmini.
AM
LOOP
ANT.
FM COAX. 75
ANTENNA
Antenna FM
Antenna AM a telaio
Installazione di un’antenna AM per esterni
Collegare il cavo del segnale proveniente dall’antenna AM
per esterni al terminale dell’antenna. Accertarsi di
collegare il cavo di massa del segnale al terminale .
Assicurarsi inoltre di collegare l’antenna AM a telaio in
dotazione.
AM
LOOP
ANT.
Massa del segnale
Antenna AM per esterni
Montaggio dell’antenna AM a telaio
1
4
2
3
Effettuare il
collegamento ai terminali
dellantenna AM.
Piegare lo stesso nella
direzione inversa.
Rimuovere il fermo di
vinile ed aprire il filo di
collegamento.
Foro di installazione
Effettuare il montaggio sul muro, ecc.
Fissate
a. Con lantenna su
una superficie
stabile.
b. Con lantenna
fissata sul muro
Antenna AM a telaio

Table of Contents

Related product manuals