EasyManua.ls Logo

DeVilbiss 525DS - WIRING DIAGRAM

DeVilbiss 525DS
44 pages
Print Icon
To Next Page IconTo Next Page
To Next Page IconTo Next Page
To Previous Page IconTo Previous Page
To Previous Page IconTo Previous Page
Loading...
LT-2023
38
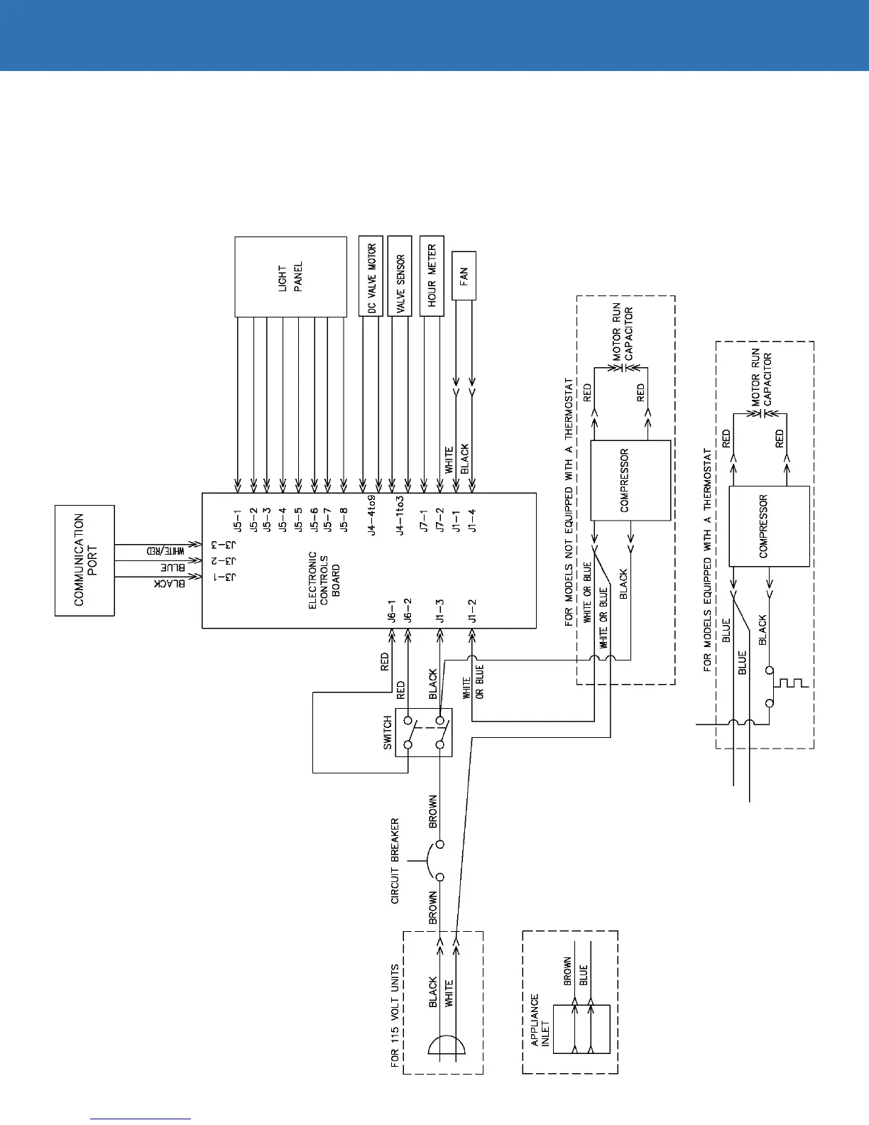
Figure 18 - Wiring Diagram
FOR 220V/240V UNITS
FIGURES, DIAGRAMS, AND VIEWS
(115V UNITS)
(220V/240V UNITS)

Related product manuals