EasyManua.ls Logo

Directed Electronics Valet 561T - Bypassing GM Vehicle Anti-Theft Systems (VATS)

Directed Electronics Valet 561T
35 pages
To Next Page IconTo Next Page
To Next Page IconTo Next Page
To Previous Page IconTo Previous Page
To Previous Page IconTo Previous Page
Loading...
© 2005 Directed Electronics—all rights reserved
2211
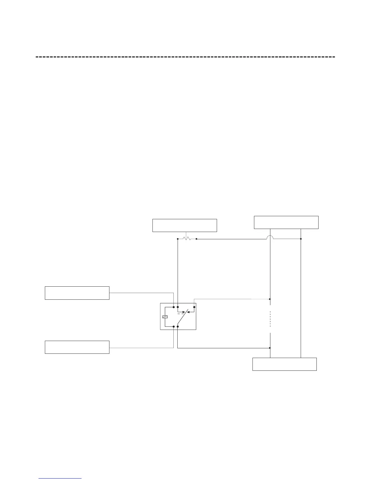
bbyyppaassssiinngg GGMM vveehhiiccllee aannttii--tthheefftt ssyysstteemmss ((VVAATTSS))
Vehicles with the GM VATS (Pass Key) systems have a resistor embedded in the ignition key. If the VATS decoder
module does not measure the proper resistance when the vehicle is started, the starter and fuel pump may be dis-
abled for up to ten minutes. An optional "VATS pack" of resistors is available
((pp//nn 665522TT))
. One of the resistors in the
pack will match the resistor in the key.
The VATS wires will be two very light-gauge wires coming out of the steering column. The colors of the wires vary,
but they are often contained in orange tubing - either both will be white wires, or one wire will be purple/white
and the other white/black. Determine the value of the resistor in the key. Then follow the diagram below to
bypass VATS during remote start operation. If the BLUE status output from the relay satellite has been pro-
grammed for factory security re-arm, then use the (H3/5) BLUE/WHITE 2
nd
status output from the control module
to control the relay.
NNOOTTEE::
When connecting to the VATS wires, it is not important which wire is cut.
BLUE OR
BLUE/WHITE
(+) 12V CONSTANT FUSED
85
86
30
87
87A
TO IGNITION KEY SWITCH
X
X
CUT
PROPER RESISTOR VALUE
TO VATS DECODER MODULE
WHITE OR WHITE/BLACK
WHITE OR PURPLE/WHITE

Other manuals for Directed Electronics Valet 561T

Related product manuals