EasyManua.ls Logo

Doosan D439E - Troubleshooting

Doosan D439E
366 pages
Print Icon
To Next Page IconTo Next Page
To Next Page IconTo Next Page
To Previous Page IconTo Previous Page
To Previous Page IconTo Previous Page
Loading...
D439E Service Manual 2. Engine Mechanical System (D439E)
87
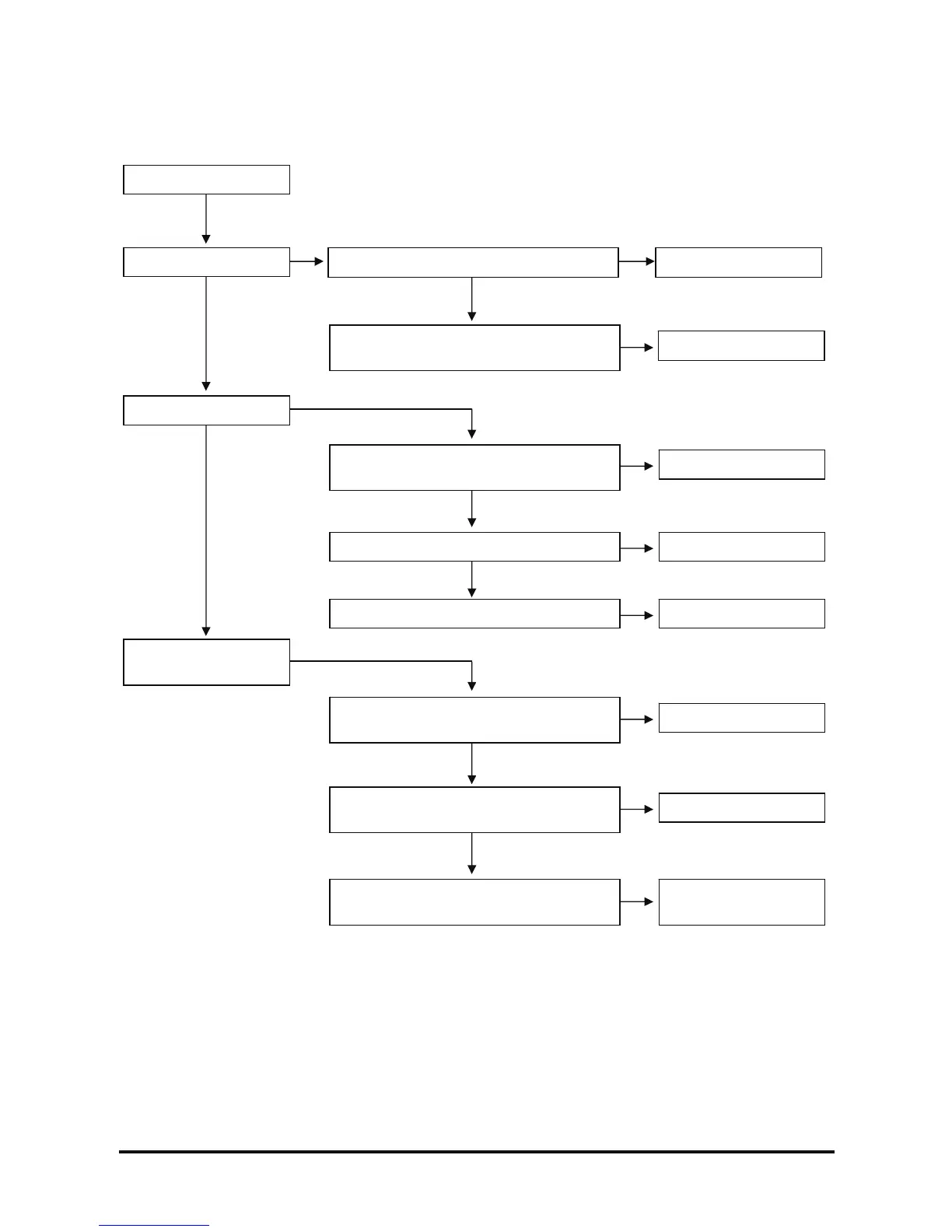
Troubleshooting
Tighten the clamp
Any leakage at the connection of
compressor cover and intake pipe?
Repair
Repair or replace
Output drop
Turbocharger
(TD05H-12G)
Intake system
Exhaust system
Is air cleaner clogged? Replace the element
Does air leak at the connection of intake
system?
Repair
• Is muffler or exhaust pipe deformed?
• Is carbon accumulated?
Does gas leak at exhaust system?
Repair or replace Is exhaust brake opened?
Cleaning
Are compressor inside, compressor
cover and compressor wheel polluted?
Clean the carbon
deposit and
Does turbine wheel rotate smoothly if
turned by hands?
If the turbocharger is defective,
replace it in the assembly unit.
No
Yes
Yes
Yes
Yes
Yes
Yes
Yes
No
No
No
No
No

Table of Contents

Related product manuals