EasyManua.ls Logo

Dual XDMA6540 - Wiring Diagram

Dual XDMA6540
36 pages
Print Icon
To Next Page IconTo Next Page
To Next Page IconTo Next Page
To Previous Page IconTo Previous Page
To Previous Page IconTo Previous Page
Loading...
3
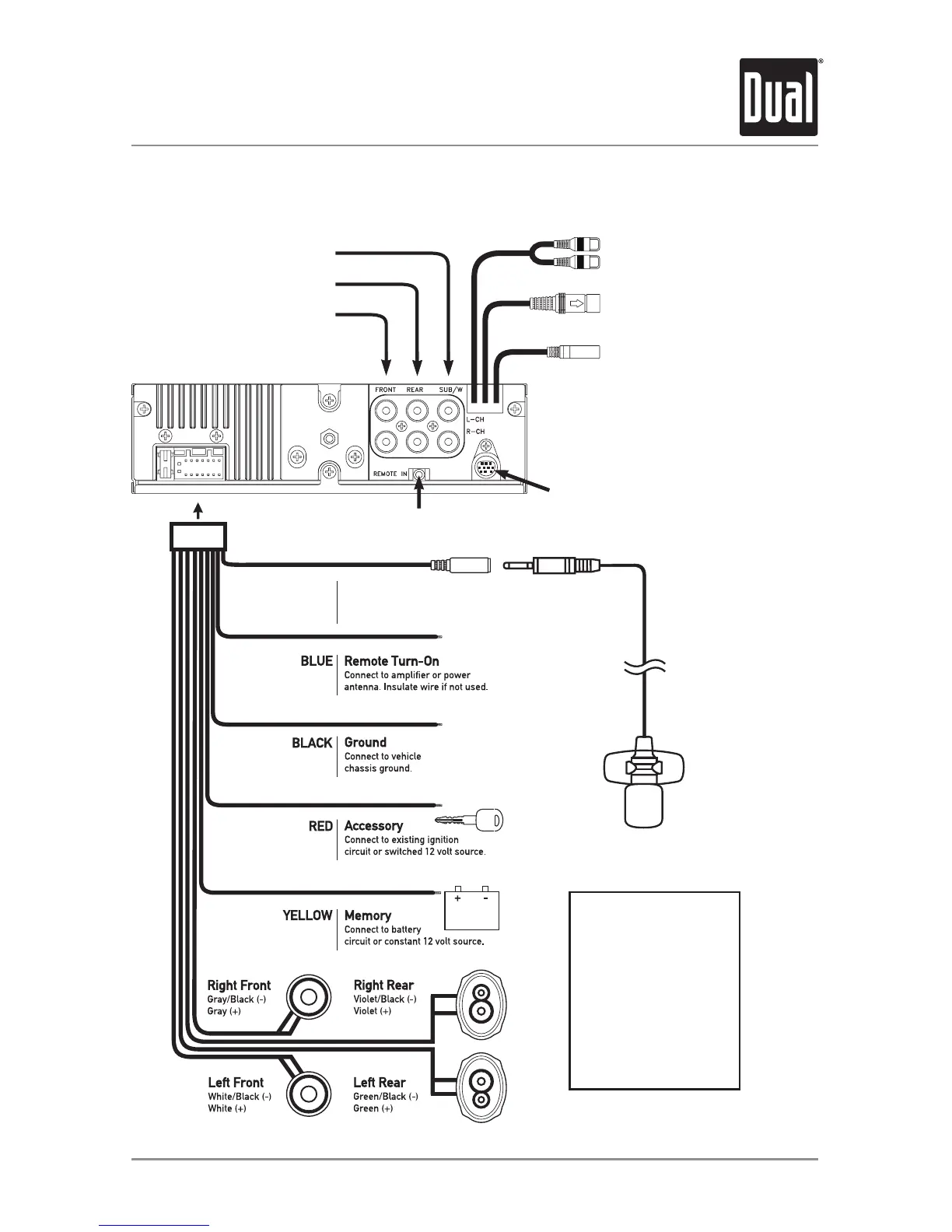
XDMA6540INSTALLATION
SiriusXM Vehicle Tuner Connection
(tuner sold separately)
Steering Wheel Interface Input
(PAC SWI-PS sold separately)
REAR
RCA Preamp Outputs
External Amplifer Connections
FRONT
SUB
BLACK
Bluetooth Microphone
(must be connected for Bluetooth functionality)
Bluetooth Microphone Input
Connect the included
Bluetooth microphone.
YELLOW - Rear RCA Input
Connect a portable device
BLACK - Antenna Input
Connect the vehicle antenna
BLUE - 10-pin Female Mini-DIN
HDM90 HD Radio™ Tuner Connection (sold separately)
Wiring Diagram
FUSE
Whenreplacingthefuse,
makesurenewfuseisthe
correcttypeandamperage.
Usinganincorrectfusecould
damagetheradio.
TheXDMA6540usesone
10ampATMfuselocated
besidethewiringconnector.

Related product manuals