EasyManua.ls Logo

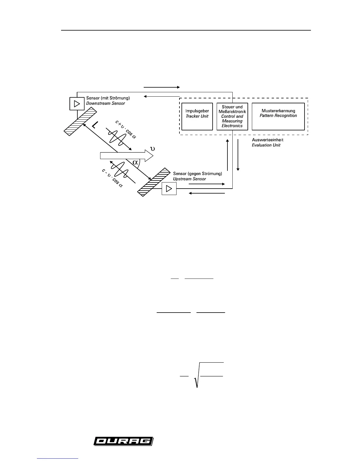
DURAG D-FL 200 - (Fig. 1) Measuring Principle

DURAG D-FL 200
46 pages
Print Icon
To Next Page IconTo Next Page
To Next Page IconTo Next Page
To Previous Page IconTo Previous Page
To Previous Page IconTo Previous Page
Loading...
D-FL 200 / Rev. 6 2
______________________________________________________________________________________________________
Industrie Elektronik GmbH & Co KG
v Gas velocity
L Measuring path in the medium
α Angle of installation
(Fig. 1) Measuring principle
The two equations shown before for impulse transit times may be reduced down for sonic velocity ‘c’
and gas velocity ‘v’:
c
L
2
tt
tt
=⋅
+
−+
−+
Equation 3
v
L
2cos
tt
tt
=
+
−+
−+
α
Equation 4
The speed of the sound changes with the temperature of the gas according to the next formula.
whereby T is in Kelvin. With this equation the gas temperature can be obtained from the measurement.
K
T
273s
m
331,6 c
=
Gl.5

Table of Contents

Related product manuals