EasyManua.ls Logo

ECD 100-181 - DHC - down Hall Call Inputs;Darlington Outputs

ECD 100-181
75 pages
Print Icon
To Next Page IconTo Next Page
To Next Page IconTo Next Page
To Previous Page IconTo Previous Page
To Previous Page IconTo Previous Page
Loading...
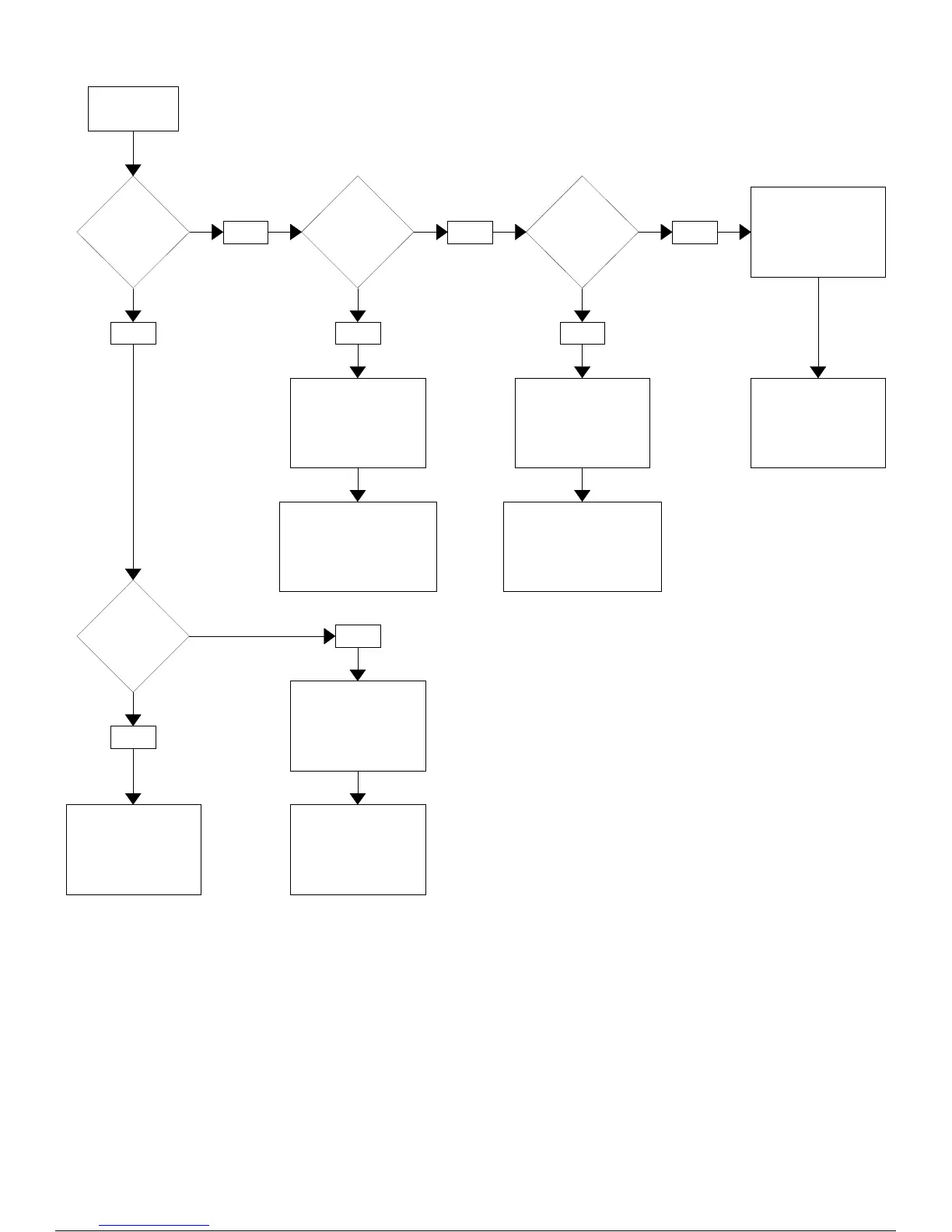
I N P U T S O U T P U T S
DID INPUTS
DFC AND LRX
CHANGE
STATE?
DO
COMMAND
DID
DFC INPUT
CHANGE
STATE?
DID
LRX INPUT
CHANGE
STATE?
WAIT 25 SECS.
OS OUTPUT ON.
DROP DO RELAY,
YES
NO
YES YES
NO NO
WAIT 25 SECS.
OS OUTPUT ON.
DROP DO RELAY,
WAIT 25 SECS
OS OUTPUT ON
DROP DO RELAY,
WAIT "x" SECS.
DC RELAY PULLS IN.
WHEN DFC INPUT
CHANGES, AS PER DOORS
FULLY CLOSED,
DID
DFO INPUT
CHANGE
STATE?
NO
YES
DOOR OPEN
SEQUENCE COMPLETE.
DOOR CLOSE TIMING
COMMENCES
WAIT 25 SECS.
OS OUTPUT ON.
DROP DO RELAY,
LCD = DOPfail
LCD = DOPfail
LCD = NOR IDL
LCD = NOR IDL
LCD = DOPfail
WAIT 5 SECS.
LCD = NOR IDL
LCD = DOPfail
LCD = NOR IDL
WAIT "x" SECS.
DC RELAY PULLS IN.
WHEN INPUTS DFC AND
LRX CHANGE, AS PER
DOORS FULLY CLOSED,
"x" secs is variable between 3 and 12 seconds
depending on board, software
and input switching configurations.
Nb: On earlier software versions, the
DOPfail delay time is set to 15 secs.
WAIT "x" SECS.
DC RELAY PULLS IN.
WHEN LRX INPUT
CHANGES, AS PER DOORS
FULLY CLOSED,
DHC - Down Hall Call inputs/Darlington outputs
inputs/outputs
Front Doors:
2DF I/O 2
nd
floor DN call/tell tale light
3DF I/O 3
rd
floor DN call/tell tale light
4DF I/O 4
th
floor DN call/tell tale light
5DF I/O 5
th
floor DN call/tell tale light
6DF I/O 6
th
floor DN call/tell tale light
Rear Doors:
2DR I/O 2
nd
floor DN call/tell tale light

Table of Contents

Related product manuals