EasyManua.ls Logo

ECD 100-181 - Page 57

ECD 100-181
75 pages
Print Icon
To Next Page IconTo Next Page
To Next Page IconTo Next Page
To Previous Page IconTo Previous Page
To Previous Page IconTo Previous Page
Loading...
M O T I O N
100
MAGNETS
X
X
S
E
E
N
O
T
E
:
G
X-50
X-50
L
I
M
I
T
C
A
M
40
T
O
P
F
L
O
O
R
B
O
T
T
O
M
F
L
O
O
R
Y
Y
40
M
S
D
V
A
N
E
S
E
N
S
O
R
M
S
U
V
A
N
E
S
E
N
S
O
R
BOTTOM
SLOWING
& RESET
LIMIT
DN FINAL
UP FINAL
LIMIT
LIMIT
SLOWING
TOP
LIMITS
250
D
Z
V
A
N
E
S
E
N
S
O
R
C
H
2
C
H
1
C
H
3
L R
STEEL TAPE
VIEWED FROM FRONT
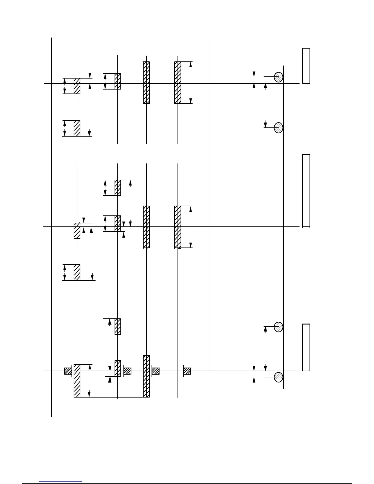
Circuit State:(Power off, Doors Closed
Lift between floors).
C
H
4
100
D
Z
R
V
A
N
E
S
E
N
S
O
R
100
M
A
G
N
E
T
S
X
250
100
Y
X
C
H
4
M
A
G
N
E
T
S
F
I
T
T
E
D
O
N
F
L
O
O
R
S
W
I
T
H
R
E
A
R
D
O
O
R
S
I
N
T
E
R
M
E
D
I
A
T
E
F
L
O
O
R
S
100
Y
100
Counting Method “00’ Shaft Layout

Table of Contents

Related product manuals