EasyManua.ls Logo

EDWARDS SYSTEMS TECHNOLOGY EST2 - Page 32

Default Icon
120 pages
Print Icon
To Next Page IconTo Next Page
To Next Page IconTo Next Page
To Previous Page IconTo Previous Page
To Previous Page IconTo Previous Page
Loading...
123456789
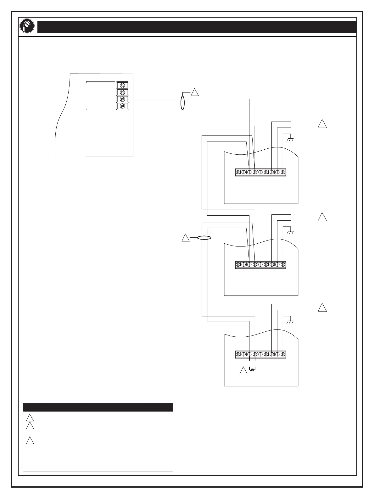
TB1
Notes
1 All wiring supervised and power-limited.
2 Power-limited when connected to a power-limited source.
Remove power-limited mark if nonpower-limited.
3
4 All wiring 18 AWG, twisted-pair.
5 Route power-limited wiring separate and away from
nonpower-limited wiring.
100 EOL resistor (P/N EOL-100) required on last deviceW
P/N: 387414 REV: 2.0 Page 4 of 4
TB6
ANN
RS-485
NET
+
+
_
_
Network Main Controller Module
123456789
TB1
WIRING
Wiring the 2-LSRA(-C) to a Network Main Controller Module
2-LSRA(-C) rear view
123456789
TB1
2-LSRA(-C) rear view
2-LSRA(-C) rear view
3
1
1
24 Vdc
2
+
_
24 Vdc
+
_
24 Vdc
+
_
2
2
Technical Manuals Online! - http://www.tech-man.com
firealarmresources.com

Table of Contents

Other manuals for EDWARDS SYSTEMS TECHNOLOGY EST2