EasyManua.ls Logo

Edwards nEXT 240D - Operation with a TIC; Decelerating and Venting

Edwards nEXT 240D
94 pages
Print Icon
To Next Page IconTo Next Page
To Next Page IconTo Next Page
To Previous Page IconTo Previous Page
To Previous Page IconTo Previous Page
Loading...
B800-00-880 Issue D
Page 62 © Edwards Limited 2013. All rights reserved.
Edwards and the Edwards logo are trademarks of Edwards Limited.
Operation
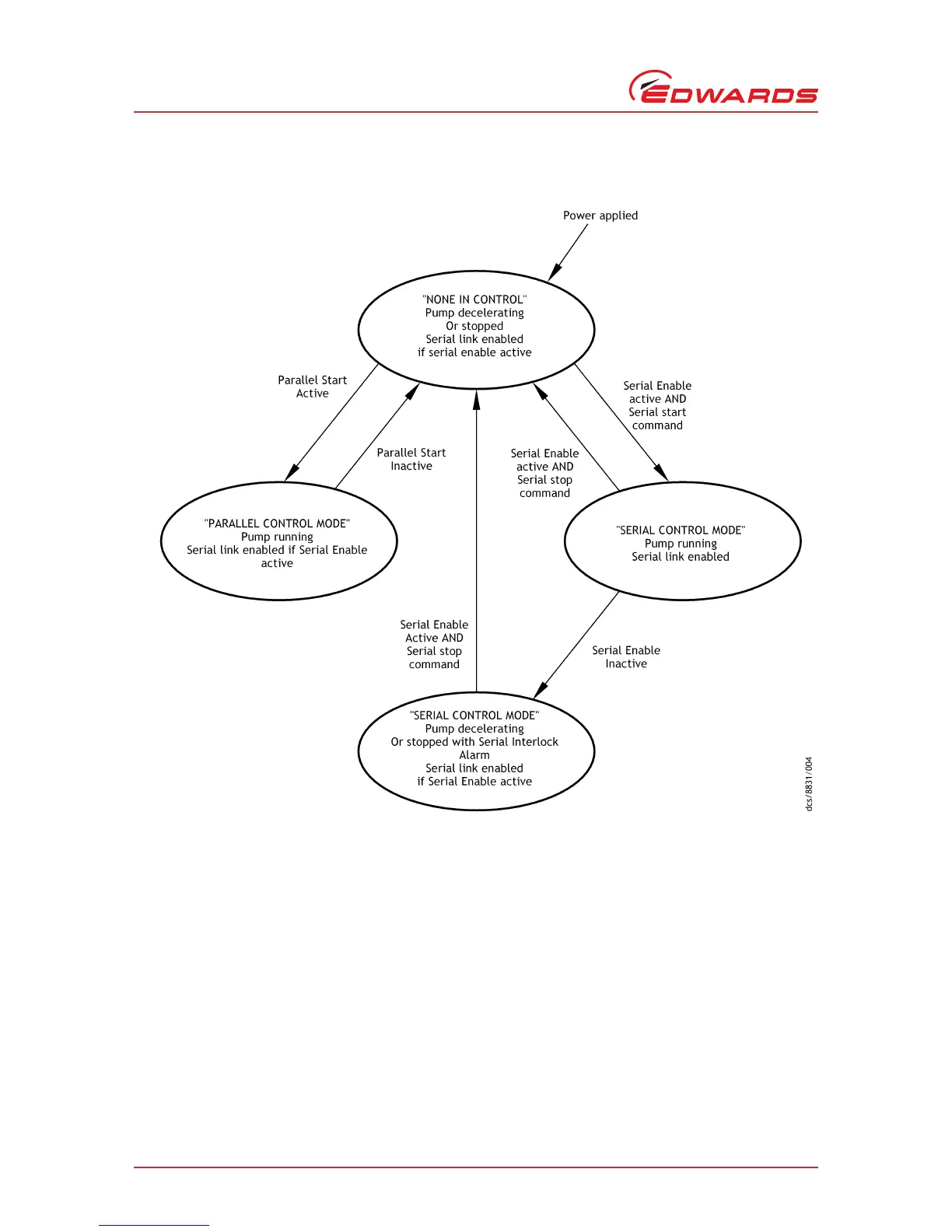
Figure 19 - Serial and parallel control flowchart
4.7 Operation with a TIC
For operation with an Edwards Turbo Instrument Controller or TIC Turbo Controller, the nEXT pump can be connected
directly to this type of unit, which will provide the power necessary to drive the nEXT pump. Instructions on the setup
and operation with the TIC or TIC Turbo Controller can be found on CD ROM part number D397-00-879 which is
supplied with the TIC or TIC Turbo Controller.
4.8 Decelerating and venting
Immediately after applying the stop command, whether by the parallel or serial interface or by the TIC, switch off
the backing pump. Then the system may be vented in accordance with the advice given in Section 3.9.

Table of Contents

Related product manuals