EasyManua.ls Logo

Elentek SMART PRO - 14.3 SMART PRO LED 1 TRI Wiring

Elentek SMART PRO
40 pages
Print Icon
To Next Page IconTo Next Page
To Next Page IconTo Next Page
To Previous Page IconTo Previous Page
To Previous Page IconTo Previous Page
Loading...
30
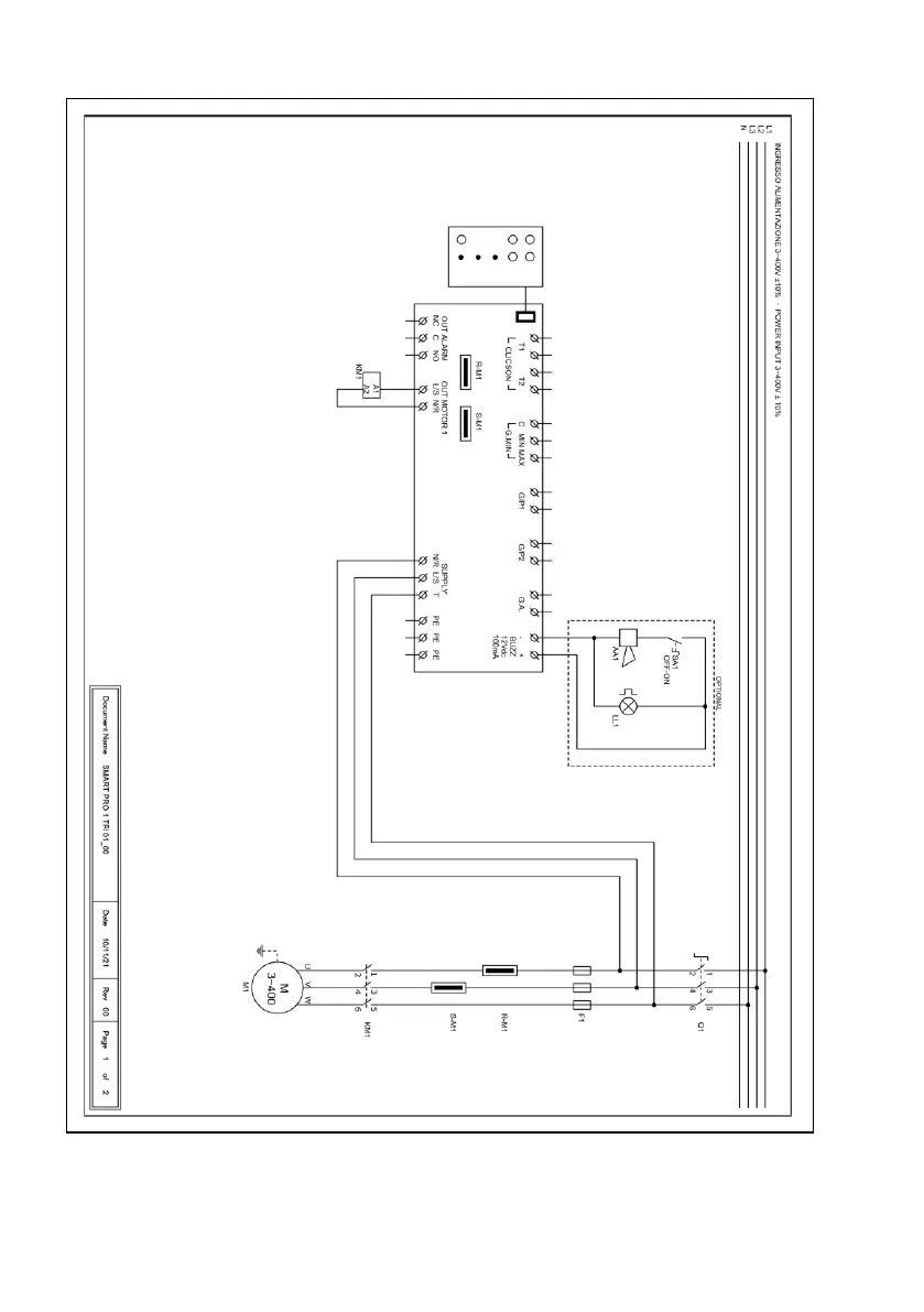
14.3 SMART PRO LED 1 TRI

Table of Contents

Related product manuals