EasyManua.ls Logo

Emerson MP350A4R - Figure 11-16 Menu 12 Brake Control Function; Figure 11-17 Brake Sequence

Emerson MP350A4R
182 pages
Print Icon
To Next Page IconTo Next Page
To Next Page IconTo Next Page
To Previous Page IconTo Previous Page
To Previous Page IconTo Previous Page
Loading...
Safety
Information
Product
information
Mechanical
Installation
Electrical
installation
Getting
started
Basic
parameters
Running the
motor
Optimization
SMARTCARD
operation
Onboard
PLC
Advanced
parameters
Technical
data
Diagnostics
UL
information
Mentor MP User Guide 127
Issue: 3 www.controltechniques.com
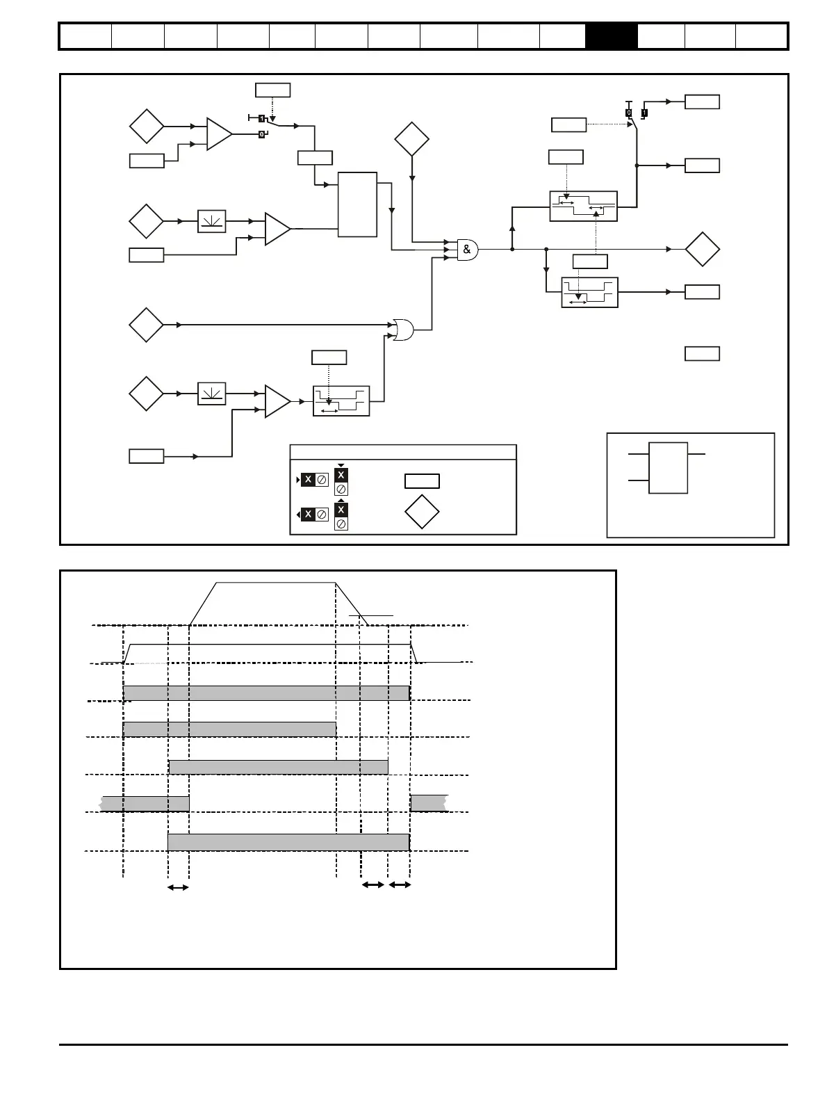
Figure 11-16 Menu 12 Brake control function
Figure 11-17 Brake sequence
Current
magnitude
3.02
Speed
feedback
Brake apply
speed
12.45
+
_
0.XX
0.XX
Key
Read-write
(RW)
parameter
Read-only (RO)
parameter
Input
terminals
Output
terminals
LAT
input
reset
output
If the reset input is 1, the output is 0.
If the reset input is 0, the output latches
at 1 if the input is 1.
i
r
o
1.11
Reference
on
LAT
i
o
r
OR
Brake apply
speed delay
12.46
10.02
Drive active
Post-brake
release delay
12.47
12.40
Brake
release
2.03
6.08
Hold zero
speed
Ramp
hold
12.48
Brake apply
delay
Enable position
controller during
brake release
12.49
13.10
Position
control
mode
( = 1)
5.54
Flux feedback
4.01
Lower current
threshold
12.43
+
_
5.70
+
_
12.41
Brake control
enable
12.50
Field
active
External
field control
12.51
Torque present
80%
Rated field current
1 2
3 5 4
Pr Motor Speed
3.02
Pr Reference on
1.11
Pr Brake release
12.40
Pr Ramp hold
2.03
Pr Position control mode
13.10
Pr Drive active
10.02
Torque present
1. Wait for armature current and fully fluxed machine
2. Post-brake release delay
3. Wait for speed threshold
4. Wait for brake apply speed delay
5. Brake apply delay
Pr Hold zero speed
6.08
Pr Speed threshold
12.45
Pr
12.47
Pr Pr
12.46 12.48

Table of Contents

Related product manuals