EasyManua.ls Logo

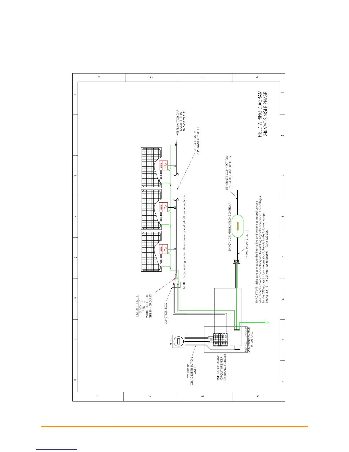
enphase M215 - Sample Wiring Diagram: M215, 240 VAC

enphase M215
36 pages
Print Icon
To Next Page IconTo Next Page
To Next Page IconTo Next Page
To Previous Page IconTo Previous Page
To Previous Page IconTo Previous Page
Loading...
M215 Installation and Operation
2013 Enphase Energy Inc. 141-00012 Rev 05
Sample Wiring Diagram: M215, 240 VAC

Table of Contents

Other manuals for enphase M215

Related product manuals